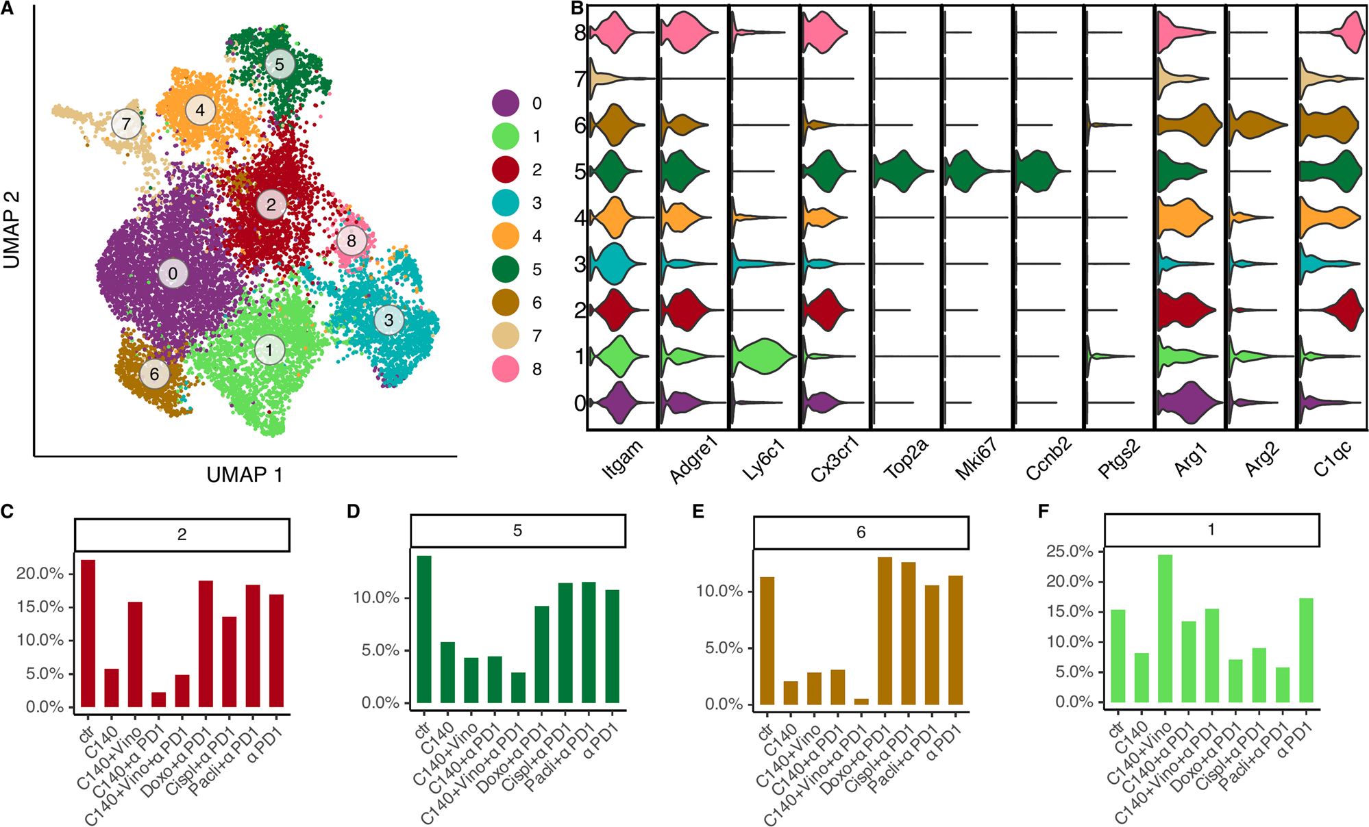
Fig. 4: Macrophage-like cell sub-clustering analysis in EMT6.

A UMAP of macrophages sub-clustering in EMT6 cell line. Each dot refers to a cell and the colors refer to the sub-clusters. B Gene signature: the violin plot shows the genes on the x-axis, while the clusters on the y-axis. The colors indicate the corresponding cluster. C–F Proportions of cells in each EMT6 macrophages sub-cluster among different conditions. Bar graph shows on the x-axis the conditions, while the percentage of cells per cluster is plotted on the y-axis.