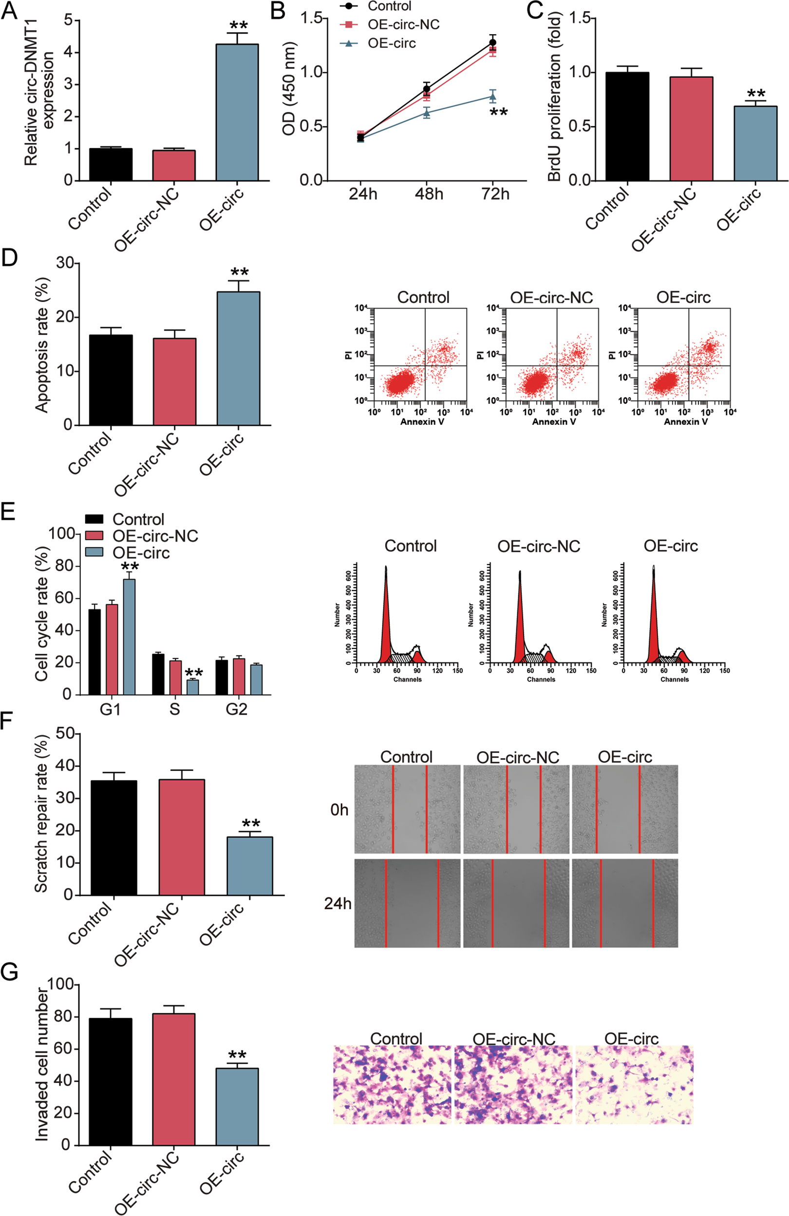
Fig. 3: Upregulation of circ-DMNT1 inhibits trophoblast cell survival.

A HTR-8/SVneo cells were transiently transfected with circ-DMNT1 pcDNA3.1 (OE-circ) for 48 h. qRT-PCR analysis upregulated expression of circ-DMNT1. B CCK-8 assays were implemented to detect the viability of OE-circ-treated HTR-8/SVneo cells. C BrdU assays were implemented to detect the proliferation of OE-circ-treated HTR-8/SVneo cells. D The apoptotic rates of HTR-8/SVne cells transfected with OE-circ were measured by flow cytometry. E The cell cycle of HTR-8/SVne cells transfected with OE-circ was measured by flow cytometry. F Wound scratch assay was performed to detect the role of circ-DMNT1 on OE-circ-treated HTR-8/SVne cell migration in vitro. G Transwell assays were performed to detect the invasion of HTR-8/SVne cells transfected with OE-circ. **P < 0.001 compared with OE-circ-NC. N = 3, repetition = 3.