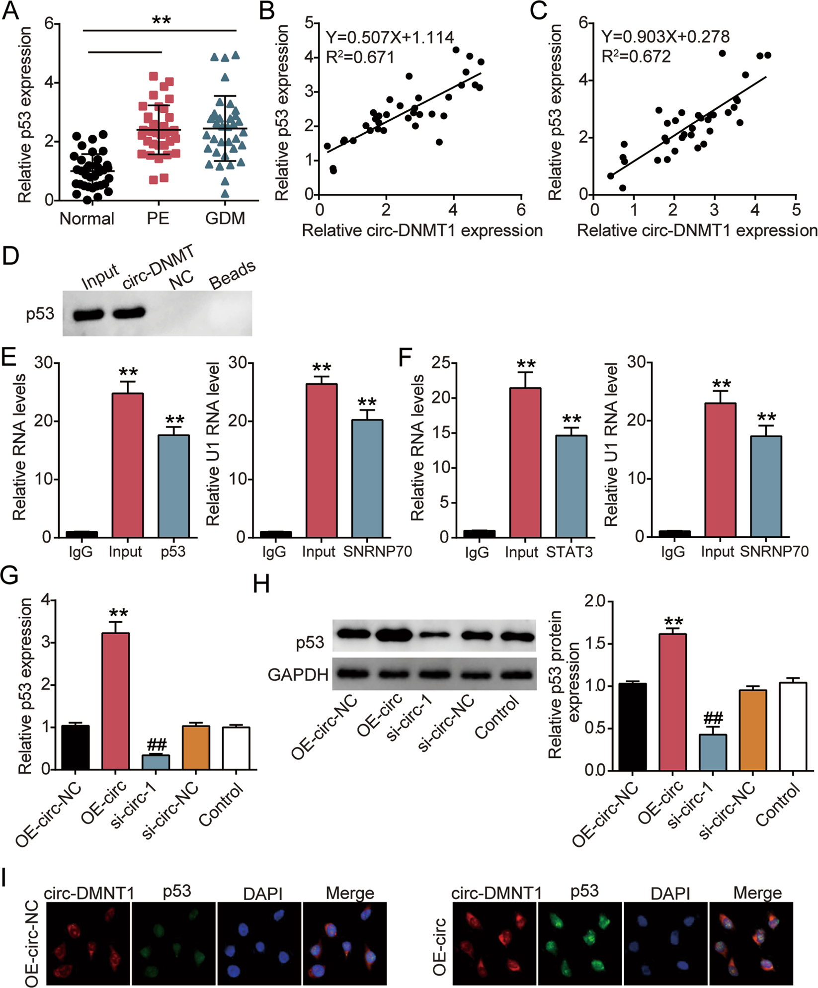
Fig. 4: Circ-DMNT1 binded to p53 in trophoblast cells.

A qRT-PCR analysis of p53 expression in PE (N = 35) and GDM placentas (N = 35). **P < 0.001. B The correlation between circ-DMNT1 and p53 in PE placentas was analyzed by Pearson analysis. C The correlation between circ-DMNT1 and p53 in GDM placentas was analyzed by Pearson analysis. D The interaction between circ-DMNT1 and p53 was detected by RNA pull-down assay. E RIP with rabbit monoclonal anti-p53 and preimmune IgG from HTR-8/SVneo cell extracts. RNA levels in immunoprecipitates were determined by qPCR. Expression levels of circ-DMNT1 RNA are presented as fold-enrichment in p53 relative to IgG immunoprecipitates; U1 binding with SNRNP70 is a positive control. **P < 0.001 compared with IgG. F RIP with rabbit monoclonal anti-p53 and preimmune IgG from HTR-8/SVneo cell extracts. RNA levels in immunoprecipitates were determined by qPCR. Expression levels of STST3 RNA were presented as fold enrichment in p53 relative to IgG immunoprecipitates, U1 binding with SNRNP70 is a positive control. **P < 0.001 compared with IgG. G Expression of p53 mRNA was downregulated by the si-circ-1 but was upregulated by the OE-circ in HTR-8/SVneo cells. ##P < 0.001 compared with si-circ-NC. **P < 0.001 compared with OE-circ-NC. H Expression of p53 protein was upregulated by the si-circ-1 but was downregulated by the OE-circ in HTR-8/SVneo cells. **P < 0.001 compared with OE-circ-NC. ##P < 0.001 compared with si-circ-NC. I The localization and expression of p53 (green) in HTR-8/SVneo cells overexpressed circ-DMNT1 (red) were detected by IF and FISH. DAPI was used for nuclear staining. N = 3, repetition = 3.