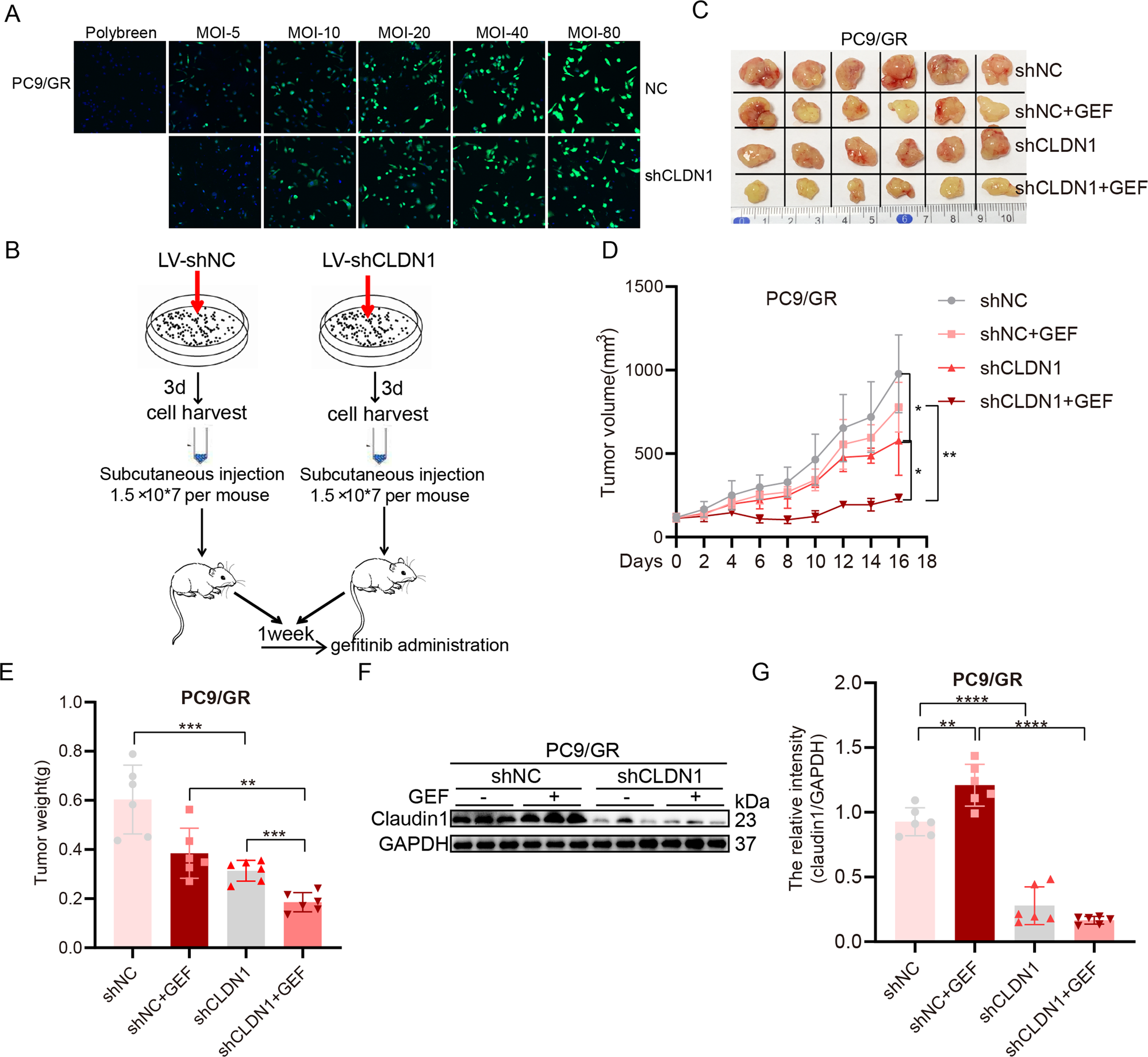
Fig. 3: Targeting claudin1 suppresses lung cancer growth and resistance to gefitinib in mouse xenograft models.

A PC9/GR cells were infected with a lentivirus for 72 h and infection efficiency was detected by a laser scanning confocal microscope. Note: Numbers represent MOI values; lentivirus concentrations: 3.0 × 108 TU/mL. B Flow charts for the establishment of xenograft mice models. C Macroscopic appearance of xenografts in each group. D, E Tumor sizes and weight of PC9/GR xenograft models were presented as mean ± SD; n = 6; *P < 0.05, **P < 0.01, ***P < 0.001. F Whole protein cell lysates were randomly prepared from three tumors per group for western blotting to detect the indicated proteins. G Relative intensity of claudin1 protein was evaluated by the ChemiScope analysis software (mean ± SD; **P < 0.01, ****P < 0.0001).