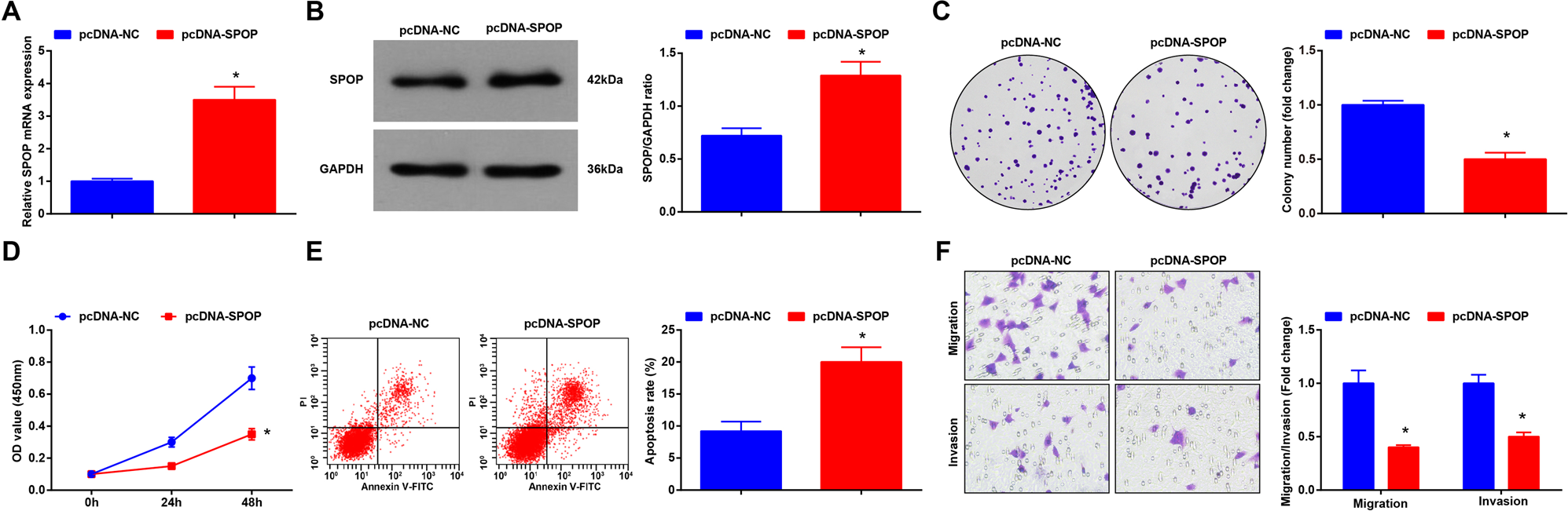
Fig. 7: SPOP overexpression inhibits the biological functions of HCT116 cells.

A SPOP expression in HCT116 cells detected using RT-qPCR after transfected with pcDNA-SPOP; B SPOP expression in HCT116 cells detected using western blot analysis after transfected with pcDNA-SPOP; C proliferation of HCT116 cells detected using colony formation assay after transfected with pcDNA-SPOP; D proliferation of HCT116 cells detected using CCK-8 assay after transfected with pcDNA-SPOP; E apoptosis of HCT116 cells detected using flow cytometry after transfected with pcDNA-SPOP; F migration and invasion of HCT116 cells detected using Transwell assay after transfected with pcDNA-SPOP. Cell experiments were repeated three times; *P < 0.05 vs the pcDNA-NC group; the measurement data were expressed as mean ± standard deviation.