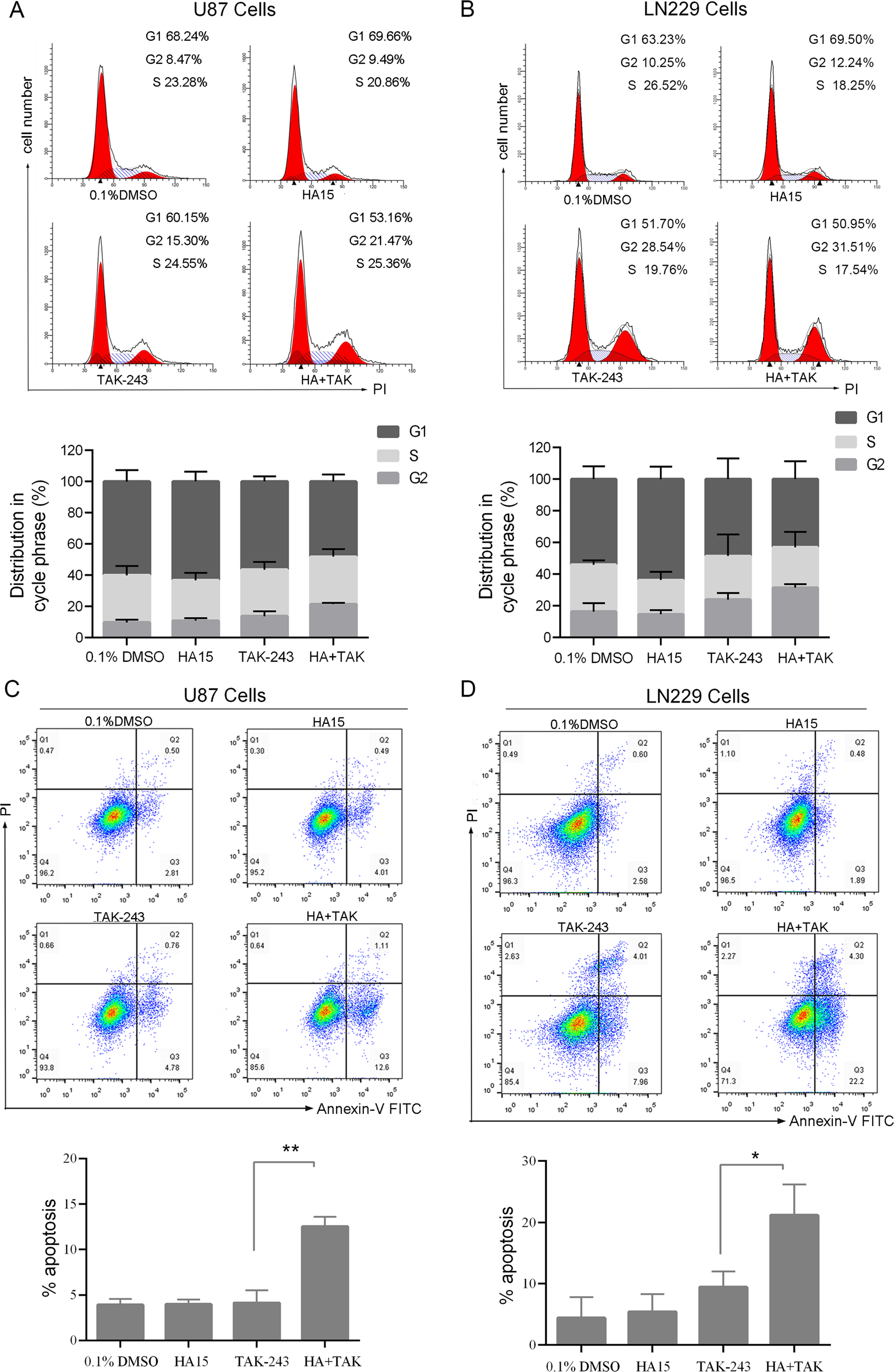
Fig. 3: HA15 enhanced TAK-243-induced cell cycle arrest and cell apoptosis.
From: GRP78 blockade overcomes intrinsic resistance to UBA1 inhibitor TAK-243 in glioblastoma

A, B Representative data of the cell cycle analysis of TAK-243 and/or HA15-treated groups. U87 and LN229 cells were treated with TAK-243 (100 nM) and/or HA15 (10 μΜ) for 24 h. Cell cycle profile was evaluated using flow cytometry. Quantitative analysis of cell cycle phase distribution in the control group and the HA15 and/or TAK-243-treated groups. C, D U87 and LN229 cells were treated with TAK-243 (100 nM) and/or HA15 (10 μΜ) for 24 h, and were stained with Annexin V/PI. Apoptosis was evaluated by flow cytometry. The total proportion of Annexin V-positive (early apoptotic) cells and Annexin V/PI-stained double positive (late apoptotic) cells was counted as apoptotic to prepare the bar graph. The data from three independent experiments were presented as the means ± SD (*P < 0.05, **P < 0.01).