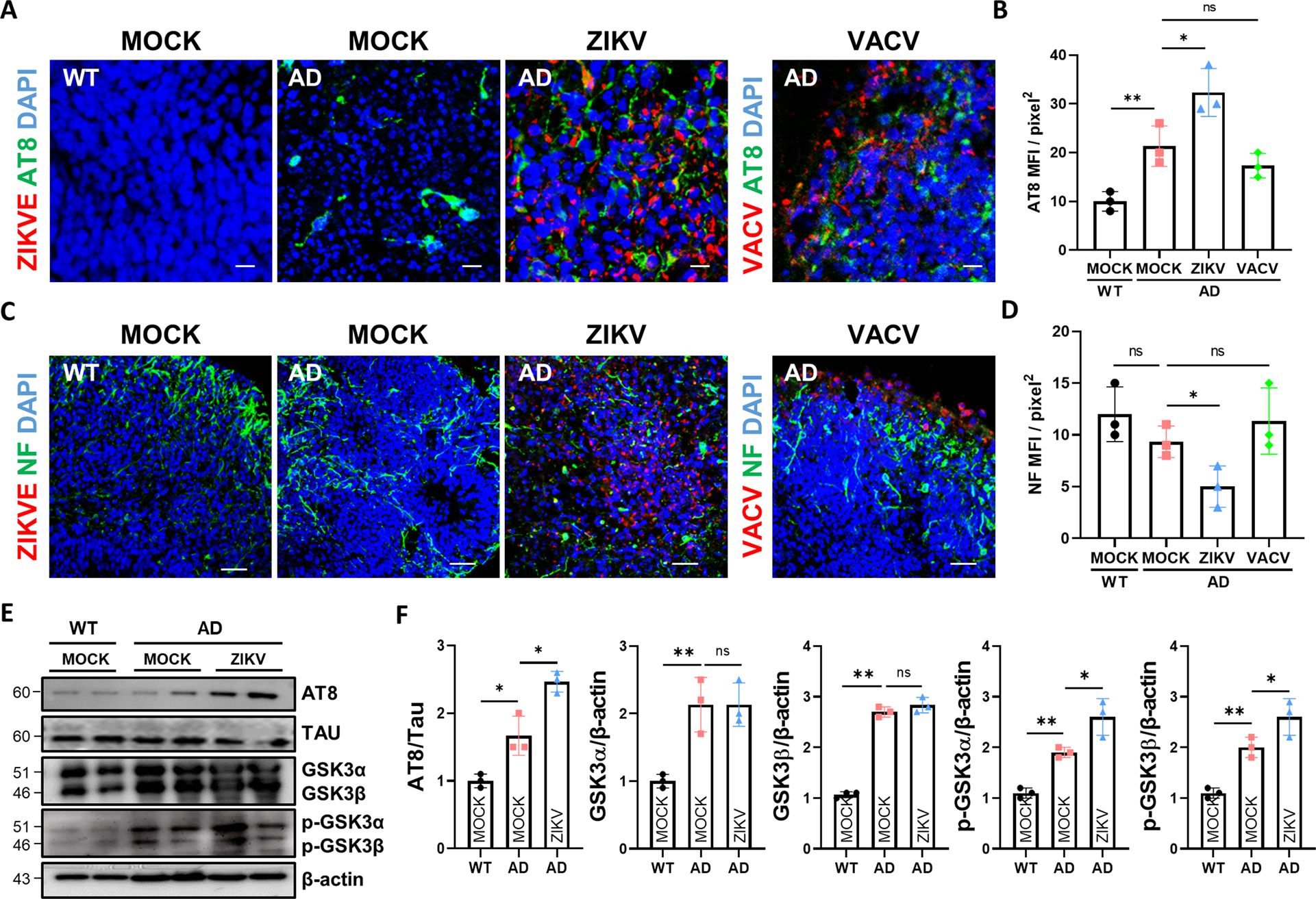
Fig. 4: ZIKV infection enhances p-TAU levels in AD organoids through GSK3α/β.
From: Zika virus infection accelerates Alzheimer’s disease phenotypes in brain organoids

A Representative images of immunostained p-tau with AT8 (Ser202/Thr205), ZIKVE, and VACV antibodies. Scale bars, 10 µm. B Each graph bar represents the percentage of AT8-positive cells in the organoids. (n = 3). C Representative images of immunostained NF and ZIKVE antibodies. Scale bars, 50 µm. D Each graph bar represents the percentage of NF-positive cells in the organoids (n = 3). E Western blotting of p-Tau (AT8), Tau, p-GSK3α/β, GSKα/β and β-actin in WT and AD organoids exposed to mock conditions and ZIKV. F Quantification of p-Tau (AT8), Tau, p-GSK3α/β, GSKα and GSK3β levels. p-Tau was normalized to total Tau. The others were normalized to β-actin (n = 3). n.s.: not significant, *P < 0.05, and **P < 0.01. The data are presented as the mean ± SD.