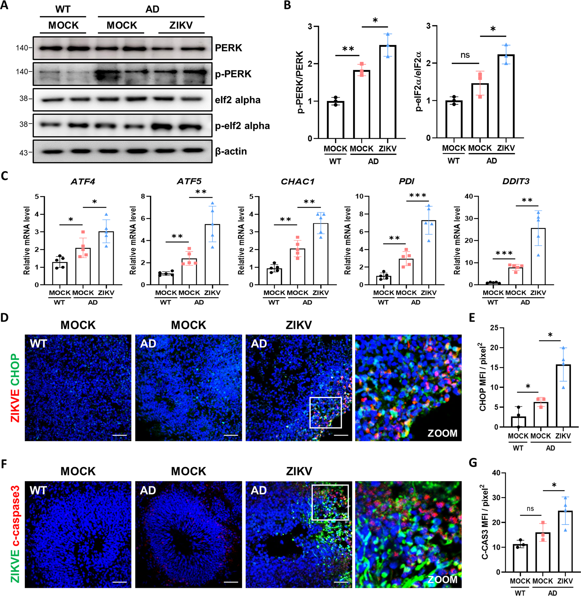
Fig. 5: PERK-eIF2α activation is associated with AD phenotypes in ZIKV-infected organoids.
From: Zika virus infection accelerates Alzheimer’s disease phenotypes in brain organoids

A Western blotting of PERK, p-PERK, eIf2α, p-eIf2α, and β-actin in WT and AD organoids exposed to Mock conditions and ZIKV. B Quantification of p-PERK and p-eIf2α. p-PERK was normalized to total PERK and p-eIf2α was normalized to total eIf2α (n = 3). C RT-qPCR analysis of ATF4, ATF5, CHAC1, PDI, and DDIT3 levels in total RNA extracts obtained from ZIKV-infected AD brain organoids and mock-treated samples on day 75 (n = 5). D Immunostaining of WT and AD organoids exposed to mock and ZIKV showing ZIKVE and CHOP (ER stress marker). White square shows ZIKV-infected area. Scale bars, 50 µm. E Quantification of CHOP-positive cells 14 dpi (n = 3). F Immunostaining of WT and AD organoids exposed to mock and ZIKV showing ZIKVE and cleaved caspase3 (apoptosis marker). White square shows ZIKV-infected area. Scale bars, 50 µm. G Quantification of cleaved caspase3-positive cells 14 dpi (n = 3). n.s.: not significant, *P < 0.05, and **P < 0.01. The data are presented as the mean ± SD.