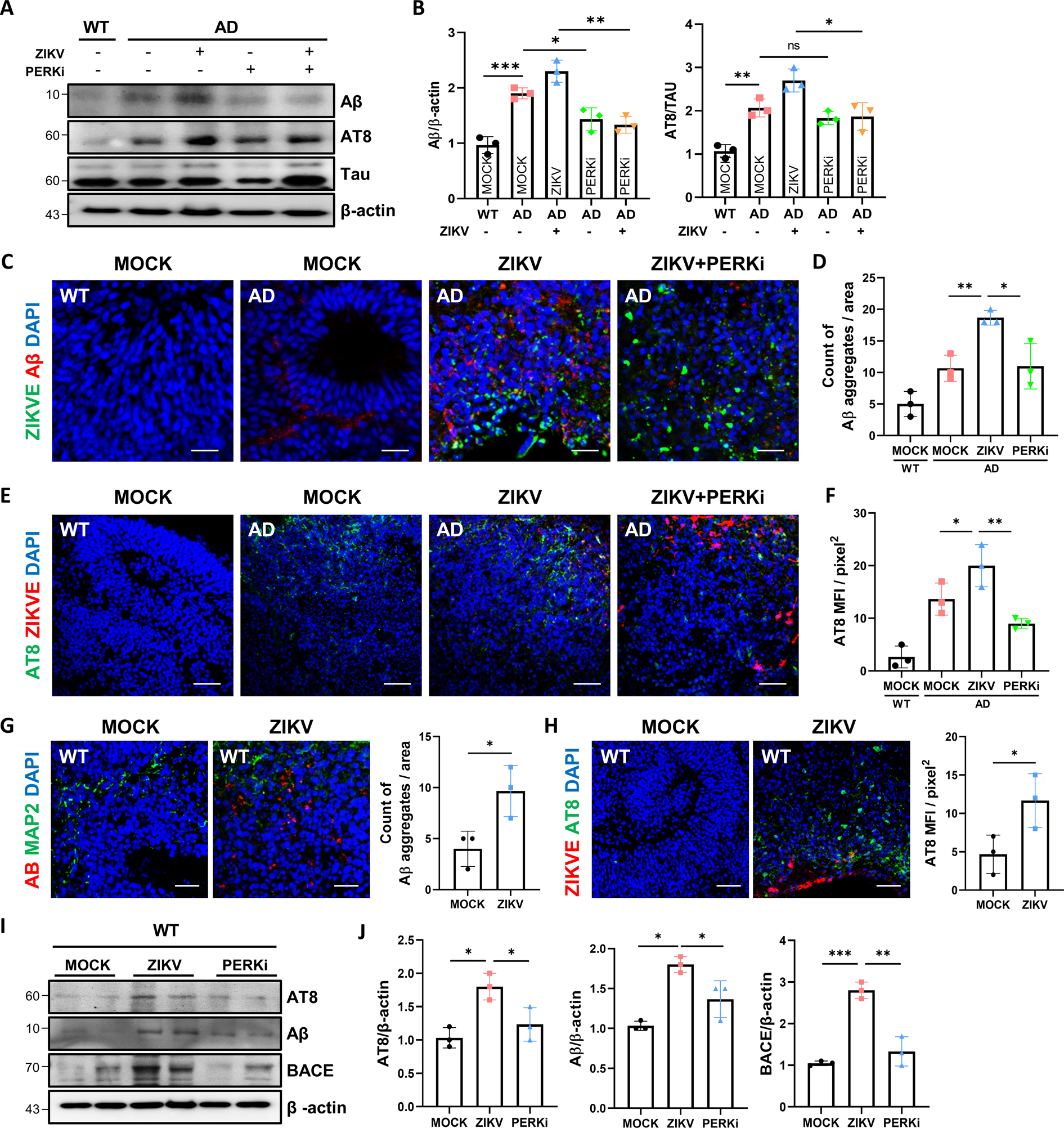
Fig. 6: PERK inhibitor attenuated AD phenotypes including Aβ and p-Tau.
From: Zika virus infection accelerates Alzheimer’s disease phenotypes in brain organoids

A PERK inhibitor (GSK2656157) was administrated for two weeks after ZIKV infection. Representative western blotting results showing Aβ, p-Tau, Tau, and β-actin. B The quantification of Aβ and p-Tau. Aβ was normalized to β-actin and p-Tau was normalized to Tau protein (n = 3). C Representative immunofluorescence image showing Aβ aggregation in each organoid. Scale bars, 50 µm. D The level of Aβ was analyzed in each organoid 14 dpi. The bar graph shows the quantification of Aβ aggregates per area in WT and AD organoids exposed to mock conditions, ZIKV and PERKi treatment after ZIKV infection (n = 3). E Representative immunofluorescence image showing p-Tau with AT8 (Ser202/Thr205) in each organoid. Scale bars, 50 µm. F The level of p-Tau was analyzed in each organoid 14 dpi. The bar graph shows the quantification of p-Tau immunoreactivity in AD organoids exposed to mock conditions, ZIKV, and PERKi treatment after ZIKV infection (n = 3). G Representative immunofluorescence images showing Aβ and MAP2 in WT organoids exposed to mock conditions and ZIKV (n = 3). Scale bars, 50 µm. H Representative immunofluorescence images showing p-Tau and ZIKVE in WT organoids exposed to mock conditions and ZIKV (n = 3). Scale bars, 50 µm. I Western blotting showing Aβ, BACE, p-Tau, and β-actin in WT organoids. J Quantification of Aβ and p-Tau was normalized to β-actin (n = 3). n.s.: not significant, *P < 0.05, and **P < 0.01. The data are presented as the mean ± SD.