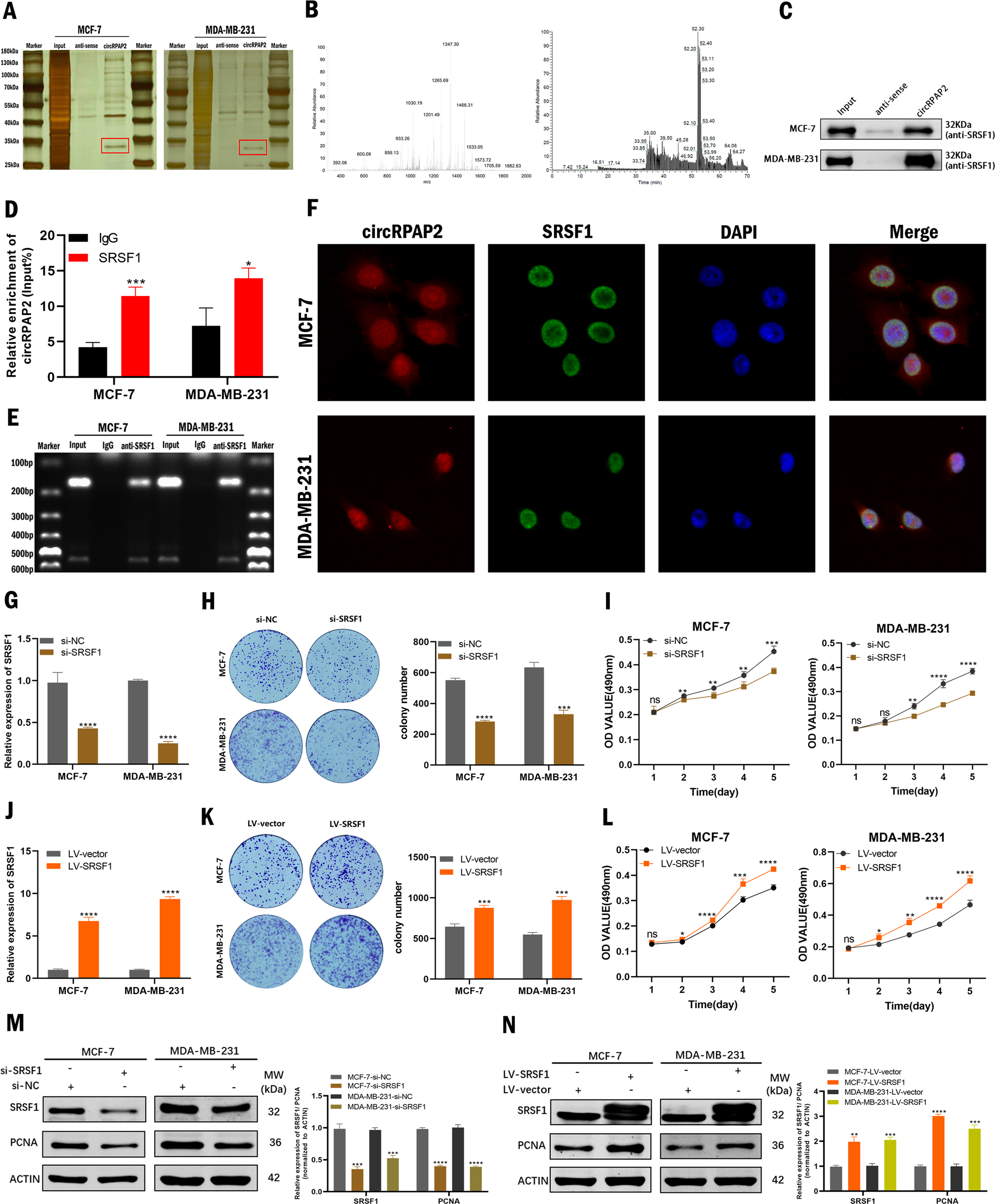
Fig. 3: CircRPAP2 binds to the oncoprotein SRSF1 in the nucleus.
From: CircRPAP2 regulates the alternative splicing of PTK2 by binding to SRSF1 in breast cancer

A Silver staining of circRPAP2 pulldown products. Red squares indicate bands differing between the sense and anti-sense lanes. B Protein mass spectrometry analysis of the different bands. C–E Results of RNA pulldown and RIP assays to identify binding between circRPAP2 and SRSF1. F Combination of FISH and IF assays indicates circRPAP2 and SRSF1 are co-localized, mainly in the cell nucleus. G and J Relative expression of SRSF1 was confirmed by qRT-PCR in BC cells transfected with si-NC, si-SRSF1(G), LV–vector, or LV-SRSF1 (J). H and K Effect of si-SRSF1 (H) and LV-SRSF1 (K) on BC cell proliferation as determined by colony formation assays. I and L Effect of si-SRSF1 (I) and LV-SRSF1 (L) on BC cell proliferation as determined by MTT assays. M and N Effect of si-SRSF1 (M) and LV-SRSF1 (N) on BC cell proliferation in BC cells as determined by western blotting. (*P < 0.05, **P < 0.01, ***P < 0.001, ****P < 0.0001).