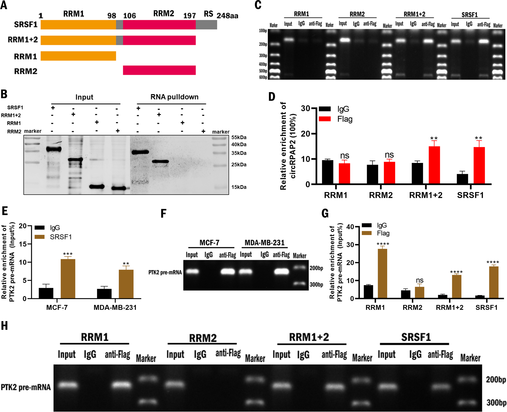
Fig. 5: CircRPAP2 likely competes with the binding between PTK2 pre-mRNA and RRM1 domain of SRSF1.
From: CircRPAP2 regulates the alternative splicing of PTK2 by binding to SRSF1 in breast cancer

A Design of full-length and truncated SRSF1 plasmids with FLAG tags. B–D RNA pulldown and RIP assays were performed to evaluate the binding between circRPAP2 and various SRSF1 domains. E and F RIP assays were performed to explore the binding between SRSF1 and PTK2 pre-mRNA. G and H RIP assays were performed to evaluate the binding site between SRSF1 domains and PTK2 pre-mRNA. (*P < 0.05, **P < 0.01, ***P < 0.001, ****P < 0.0001).