Fig. 2: Pyroptosis executor GSDMD is also up-regulated in BLM-induced scleroderma mice.
From: Pyroptosis executor gasdermin D plays a key role in scleroderma and bleomycin-induced skin fibrosis

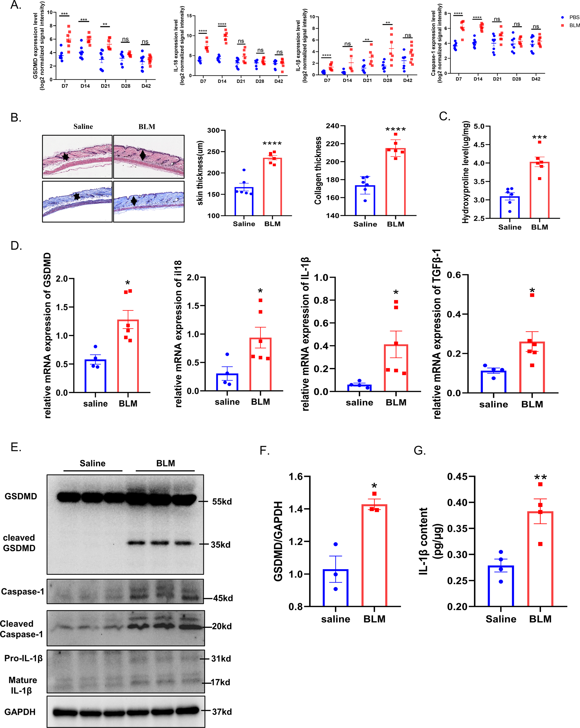
A RNA-seq data(GSE132869) of skin biopsies of mouse after treated with BLM at different time point demonstrated up-regulated GSDMD, IL-1β, IL-18, and Caspase-1 in the early stage. B, C Representative images of HE and Masson staining and Statistics on skin thickness, collagen thickness and hydroxyproline content showed that the BLM-induced skin fibrosis was successfully established (n = 6), the bars represent the mean ± SEM, ***P < 0.001, ****P < 0.0001 (analyzed by t-test). D Mouse skin treated with BLM (n = 6) or saline (n = 4) for 28 days were harvested and total RNA was isolated for RT-qPCR, GSDMD, IL-1β, IL-18, and TGFβ-1 expression was normalized against GAPDH expression, the bars represent the mean ± SEM. *P < 0.05 (analyzed by t-test). E, F Immunoblots showing the levels of GSDMD, cleaved GSDMD, Caspase-1, cleaved caspase-1, and IL-1β in the indicated groups. G ELISA showing the levels of IL-1β in tissue supernatant in the indicated groups, results are mean ± SEM, n = 4, **P < 0.01 (analyzed by t-test), compared to control.