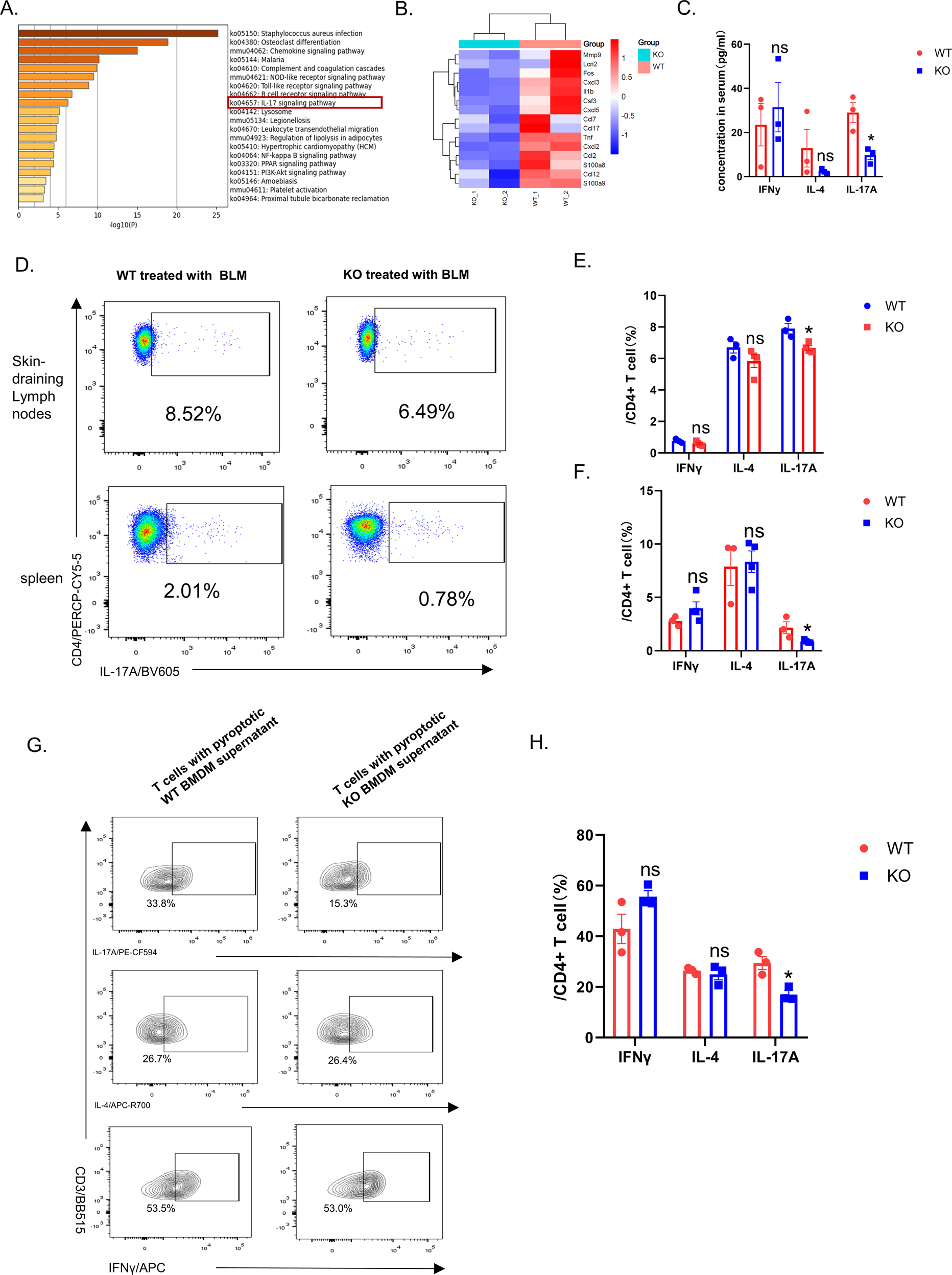
Fig. 5: Decreased Th17 response in GSDMD KO mice in the BLM induced animal model.
From: Pyroptosis executor gasdermin D plays a key role in scleroderma and bleomycin-induced skin fibrosis

A KEGG pathway ananlysis of RNA-seq data of skin biopsies of GSDMD KO and WT mouse skin after BLM challenge, n = 2. B Heat map showing the genes with altered expression that were related to the IL-17 pathway. C The content of IFN-γ, IL-4 and IL-17A in peripheral blood serum of GSDMD KO mice and WT mice treated with BLM for 28 days, results are mean ± SEM, n = 3, *P < 0.05 (analyzed by t-test). D–F Percentage and statistical analysis of CD4+ T cells that secret IFN-γ, IL-4, IL-17A in spleen and lymph nodes in GSDMD KO (n = 4) and WT (n = 3) mice after BLM-treated for 28 days, results are mean ± SEM, *P < 0.05 (analyzed by t-test). G CD4+ T were used for cytokine stimulation and flow cytometry after co-cultured with the supernatant of pyroptotic BMDMs. H Statistical analysis of cytokine secretion of the T cells in the indicated group; results were mean ± SEM, (n = 3), *P < 0.05 (analyzed by t-test).