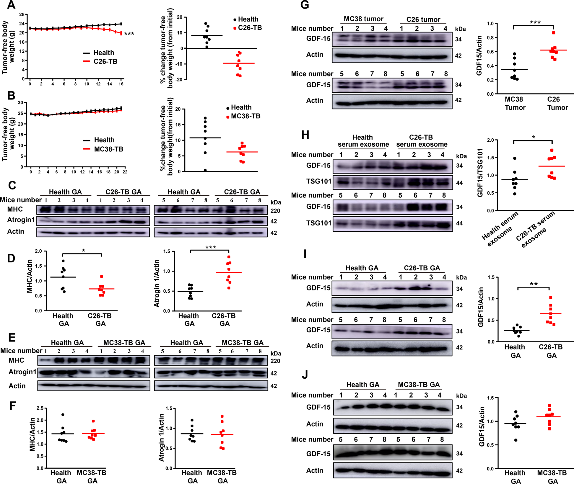
Fig. 3: High level of GDF15 in C26 tumor tissues, serum exosomes and GA muscle tissues of C26 tumor-bearing mice.
From: GDF-15 in tumor-derived exosomes promotes muscle atrophy via Bcl-2/caspase-3 pathway

C26 tumors cells (1 × 106) or MC38 tumor cells (1 × 106) were inoculated subcutaneously in the right flank of BALB/c or C57BL/6 J mice respectively with 100 μL. Body weight and tumor volume were recorded every day until the end of experiment. A Time-related change in tumor-free body weight of the C26-bearing mice (n = 8). B Time-related change in tumor-free body weight of the MC38-bearing mice (n = 8). C, D Western blot analysis of MHC and Atrogin1 protein in GA tissues in C26-bearing mice compared to health group (n = 8, *p < 0.05, ***p < 0.001; t test). E, F Western blot analysis of MHC and Atrogin1 protein of GA tissues in MC38-bearing mice versus health group (n = 8). G Western blot analysis of GDF15 levels in MC38 tumor and C26 tumor tissues (n = 8, ***p < 0.001; t test). H Western blot analysis of GDF15 content in serum exosome of C26-bearing mice versus health group (n = 8, *p < 0.05; t test). I Western blot analysis of GDF15 protein levels in GA tissues of C26-bearing mice in comparison with health group (n = 8, **p < 0.01; t test). J Western blot analysis of GDF15 protein levels in GA tissues of MC38-bearing mice compared to health group (n = 8). The data presented are the mean ± SEM.