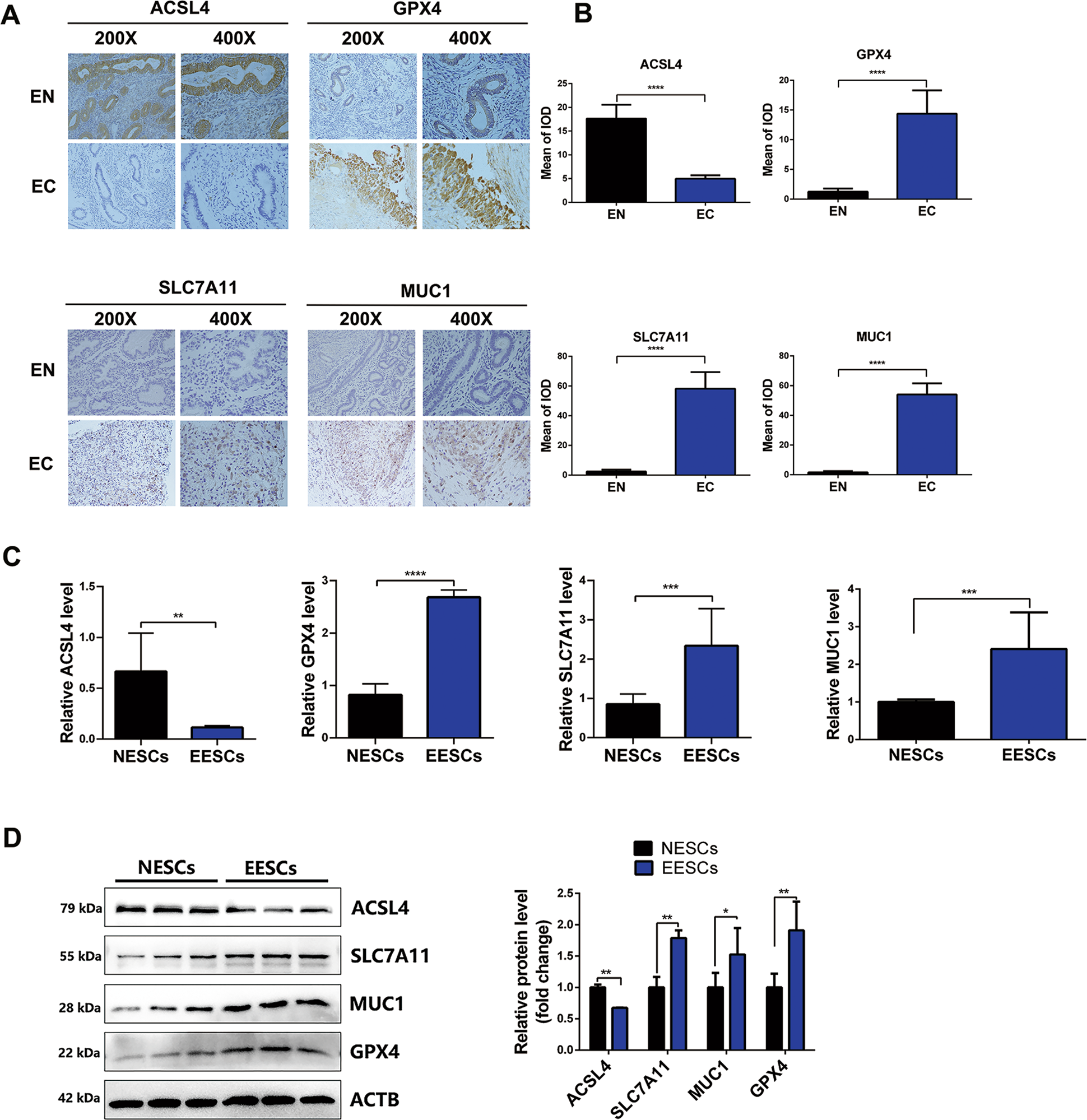
Fig. 1: Ferroptosis resistance occurs in endometriosis.

A Representative images of ferroptosis-related protein (ACSL4, GPX4, SLC7A11, and MUC1) expression in EN and EC tissues were analyzed by immunohistochemical staining. The scale bar = 100 µm for ×200, 50 µm for ×400. B Semiquantitative analysis software (ImageJ) was used to measure the mean IOD of the sections. C The mRNA levels of ACSL4, GPX4, SLC7A11, and MUC1 in NESCs and EESCs were determined using quantitative RT-PCR (qRT-PCR) analysis. D Protein expression of ACSL4, GPX4 SLC7A11, and MUC1 in NESCs and EESCs was determined using western blot analysis. ImageJ was used to calculate the integrated density of the protein bands. All data are shown as the mean ± SD of three independent experiments (*P < 0.05, **P < 0.01, ***P < 0.001, ****P < 0.0001). Statistical significance was calculated using Student’s t test. EC ectopic endometrial, EN normal endometrial, NESC normal endometrial stromal cell, EESC ectopic endometrial stromal cell, ACSL4 acyl-CoA synthetase long-chain family member 4, GPX4 glutathione peroxidase 4, SLC7A11 solute carrier family 7 member 11, MUC1 mucin 1, IOD integrated optical density.