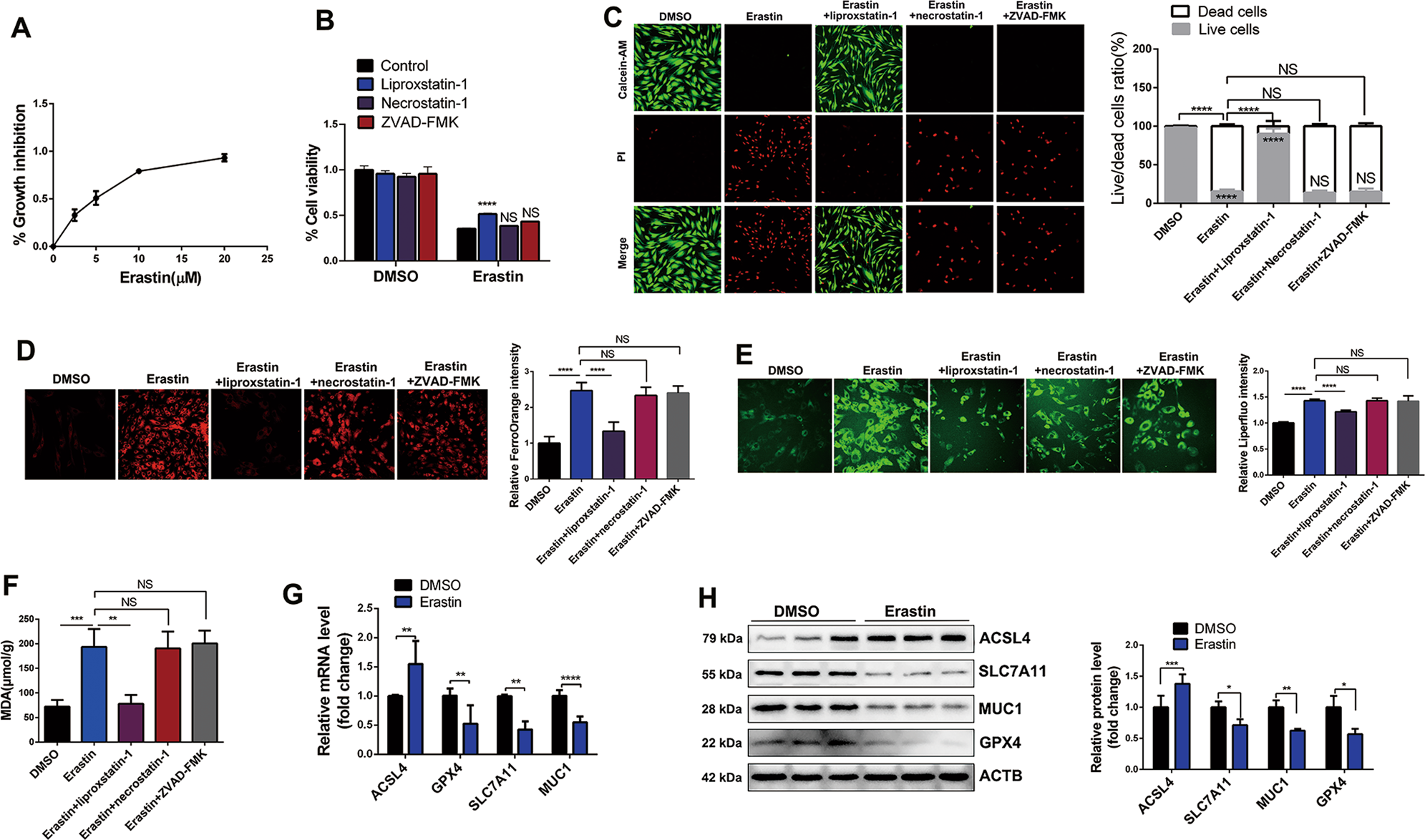
Fig. 2: Erastin triggers ferroptosis in endometriosis.

A EESCs were treated with the indicated concentrations of erastin (2.5, 5, 10, and 20 µM) in 96-well plates for 24 h. CCK-8 assay was used to detect cell viability. B–F EESCs were treated with erastin (10 μM) with or without the indicated inhibitors (liproxstatin-1, 1 μM; necrostatin-1, 10 µM; ZVAD-FMK, 10 μM) for 24 h. B Cell viability was detected by a CCK-8 assay. C Living and dead cells were stained with a Calcein-AM/PI Double Stain Kit. Green represents viable cells, red represents dead cells, and the scale bar = 100 μm. Cell viability was expressed as the percentage of viable cells. D Cells were treated with 1 μM FerroOrange to detect intracellular Fe2+. Intracellular Fe2+ visualized by FerroOrange (magnification, ×200). E Cells were treated with 5 µM Liperfluo to detect lipid peroxidation. Ferroptosis marker visualized by Liperfluo (magnification, ×200). F MDA levels were assayed after the indicated treatment. G qRT-PCR was used to detect the mRNA levels of ACSL4, GPX4, SLC7A11, and MUC1 in EESCs after erastin (10 µM) or DMSO treatment for 24 h. H Western blot analysis was used to detect the protein levels of ACSL4, GPX4, SLC7A11, and MUC1 in EESCs after erastin (10 µM) or DMSO treatment for 24 h. All data are shown as the mean ± SD of three independent experiments (NS is nonsignificant, *P < 0.05, **P < 0.01, ***P < 0.001, ****P < 0.0001). Statistical significance was calculated using Student’s t test. EESC ectopic endometrial stromal cell, MDA malondialdehyde, ZVAD-FMK benzyloxycarbonyl-Val-Ala-Asp (OMe)-fluoromethylketone.