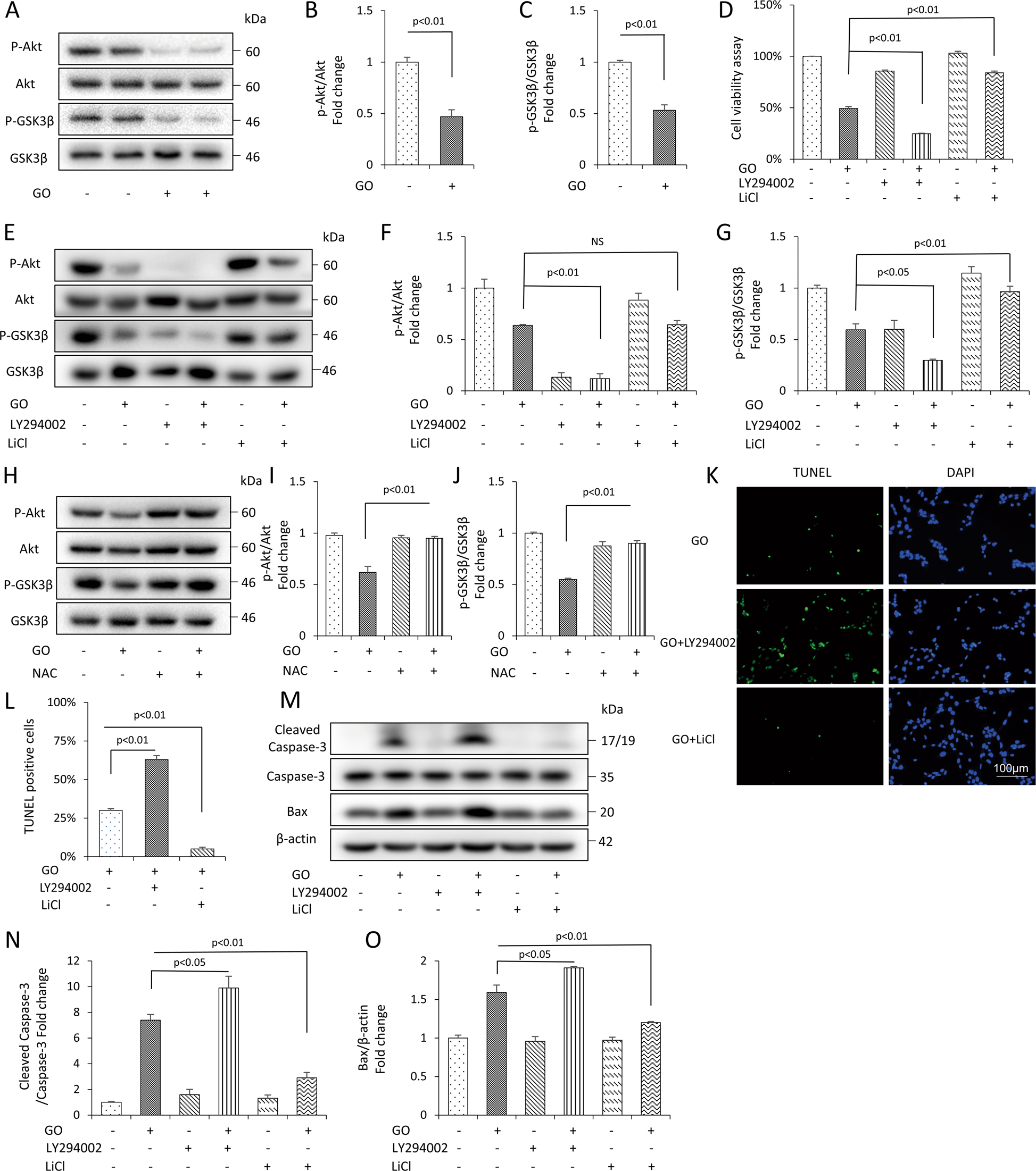
Fig. 5: Involvement of Akt-GSK3β signaling pathway in glucose oxidase-induced apoptosis in the mDPC6T cells.

A–C Protein level of p-Akt and Akt, p-GSK3β and GSK3β in the presence of glucose oxidase by Western blot and quantification analysis. D The cell viability was assessed by CCK8 assays treated with (+) or without (−) LY294002 or LiCl in the presence (+) or absence (−) of glucose oxidase. E–G Protein level of p-Akt and Akt, p-GSK3β and GSK3β treated with (+) or without (−) LY294002 or LiCl in the presence (+) or absence (−) of glucose oxidase by Western blot and quantification analysis. H–J Protein level of p-Akt and Akt, p-GSK3β and GSK3β treated with (+) or without (−) NAC in the presence (+) or absence (−) of glucose oxidase by Western blot and quantification analysis. K, L TUNEL staining and assay. M–O Protein level of cleaved Caspase-3, Bax treated with (+) or without (−) LY294002 or LiCl in the presence (+) or absence (−) of glucose oxidase by Western blot and quantification analysis. The values are expressed as the means ± SD (n = 3).