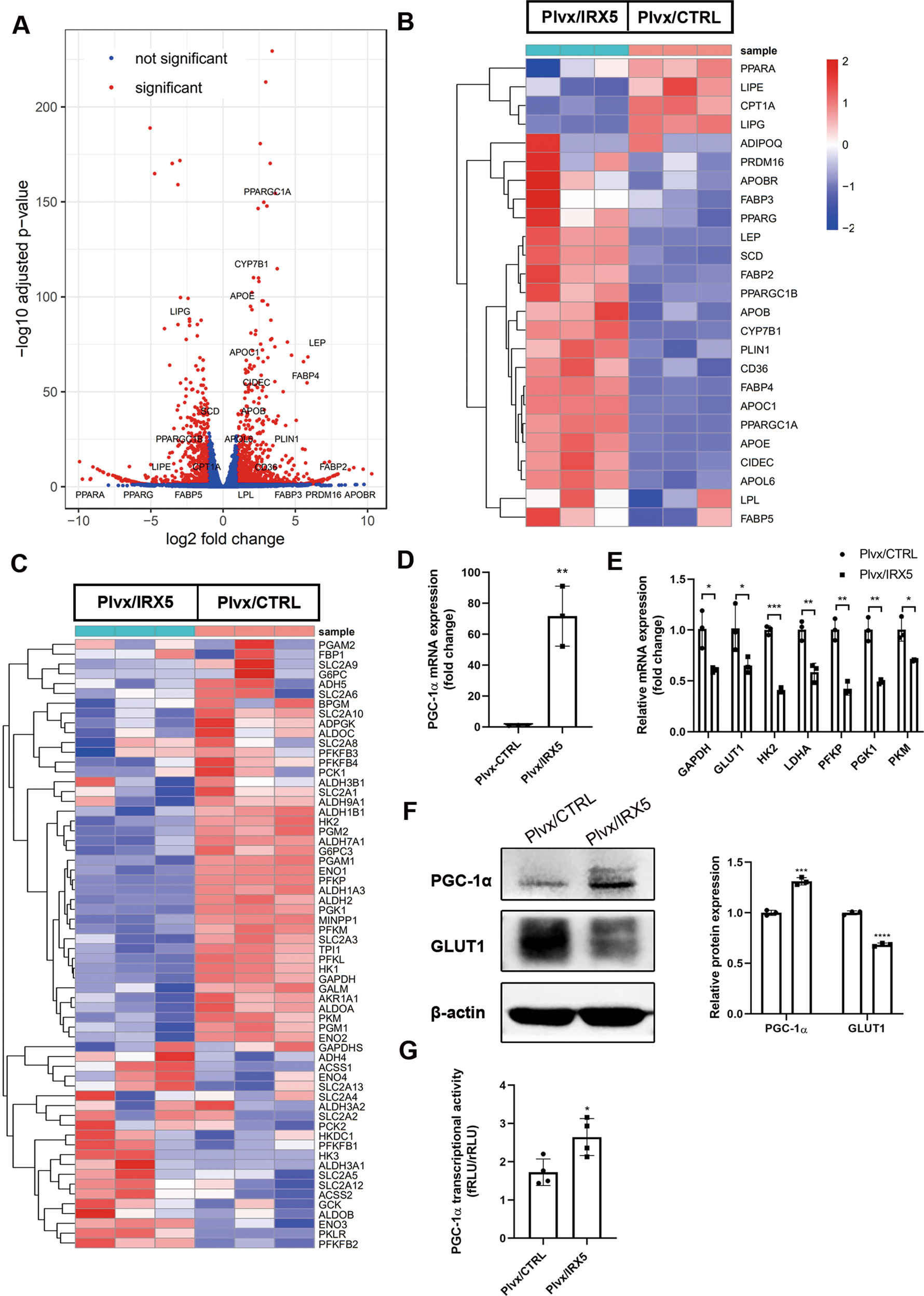
Fig. 4: RNA sequencing analysis reveals the potential mechanism.
From: IRX5 promotes adipogenesis of hMSCs by repressing glycolysis

A Volcano plot of differentially expressed genes (n = 3). B Heatmap plot of adipogenesis-associated genes (n = 3). C Heatmap of glycolysis-associated genes (n = 3). D qRT-PCR analysis of the mRNA level of PGC-1α in Plvx/CTRL and Plvx/IRX5 groups (n = 3). E qRT-PCR analysis of the mRNA level of GAPDH, GLUT1, HK2, LDHA, PFKP, PGK1 and PKM in Plvx/CTRL and Plvx/IRX5 groups (n = 3). F Western blot analysis of the protein levels of PGC-1α and GLUT1 (n = 3). G Dual luciferase reporter assay shows that overexpression of IRX5 promotes the transcription activity of PGC-1α in 293E cells (n = 5). Results are shown as mean ± SD. * indicates a significant difference from the control group, *p < 0.05, ** p < 0.01, *** p < 0.001, ****p < 0.0001.