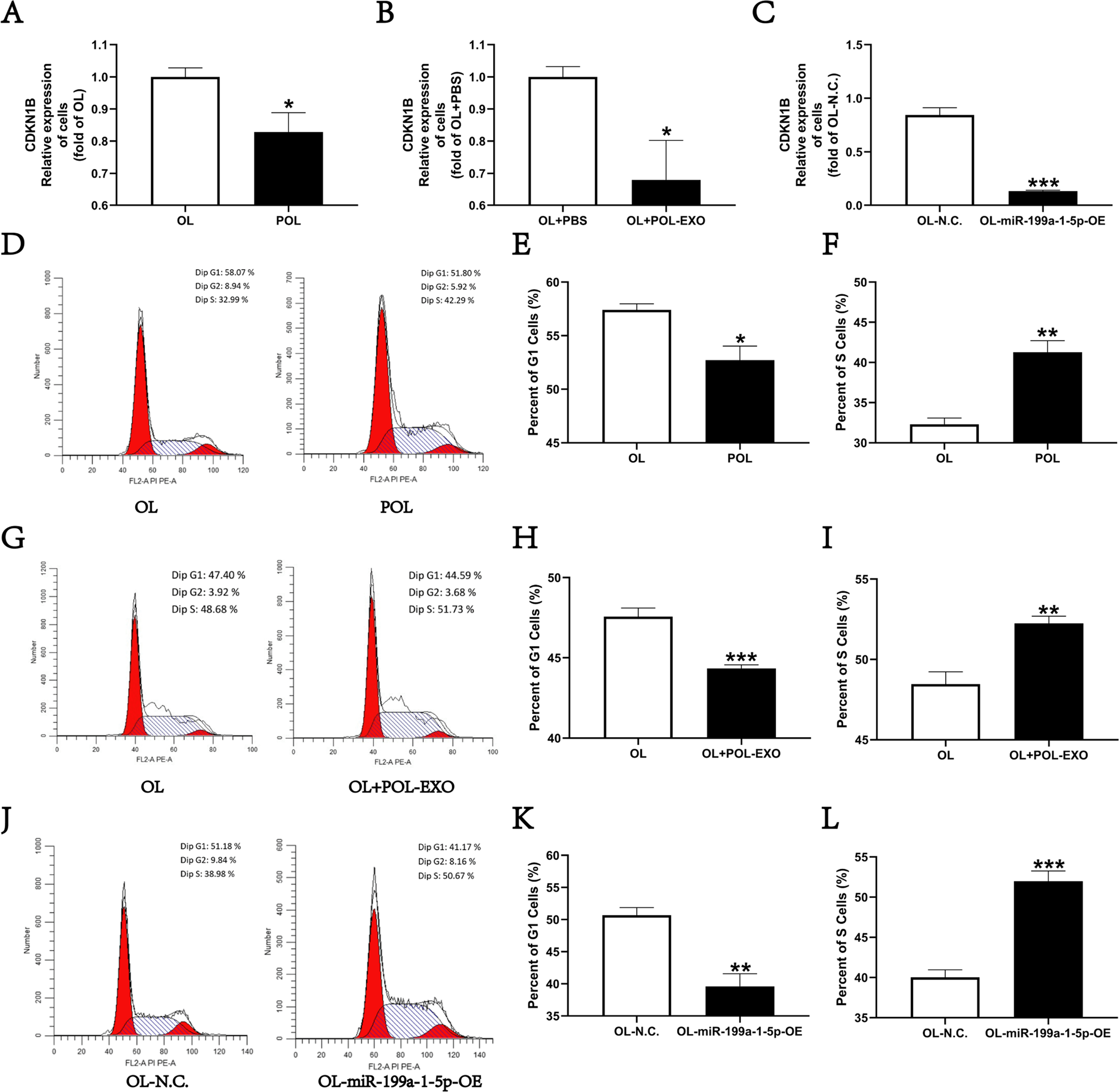
Fig. 5: miR-199a-1-5p reduces the expression level of CDKN1B and promotes the cell-cycle transition.

CDKN1B gene expression in OL and POL cells (A, *P < 0.05), in OL + PBS and OL + POL-exo (B, *P < 0.05) and in OL-N.C. and POL-miR-199a-1-5p-OE cells (C, ***P < 0.001) evaluated by RT-qPCR. D Analysis of changes in cell cycle transition between OL and POL cells. The number of G1 phase (E, *P < 0.05), S phase (F, **P < 0.01) cells in OL and POL cells. G Analysis of changes in cell cycle transition between OL and OL + POL-Exo. The number of G1 phase (H, ***P < 0.001) and S phase (I, **P < 0.01) cells in OL and OL + POL-Exo. J Analysis of changes in cell cycle transition between OL-N.C. and OL-miR-199a-1-5p-OE cells. The number of G1 phase (K, **P < 0.01) and S phase (L, ***P < 0.001) cells in OL-N.C. and OL-miR-199a-1-5p-OE cells.