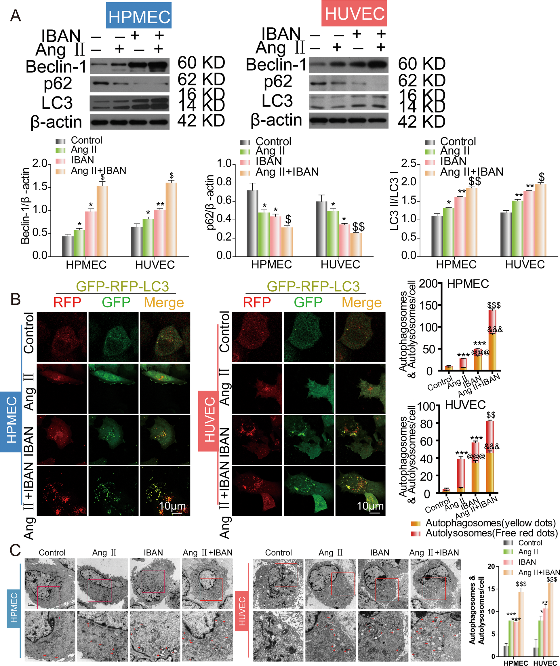
Fig. 2: Effect of IBAN in Ang II-treated HUVECS and HPMECs.
From: Ibandronate promotes autophagy by inhibiting Rac1–mTOR signaling pathway in vitro and in vivo

A Cells were treated with indicated drugs and LC3, p62, and beclin-1 expression were evaluated by western blotting. B Cells were infected with mRFP-GFP-LC3, followed by treatment with indicated drugs. Autophagosome (yellow) and autolysosome (red) formation was assessed by fluorescence microscopy. C Representative transmission electron microscopy images of cells treated with the indicated compounds. Arrows indicate autophagosomes and autolysosomes. Data are presented as means ± SD (n = 3).