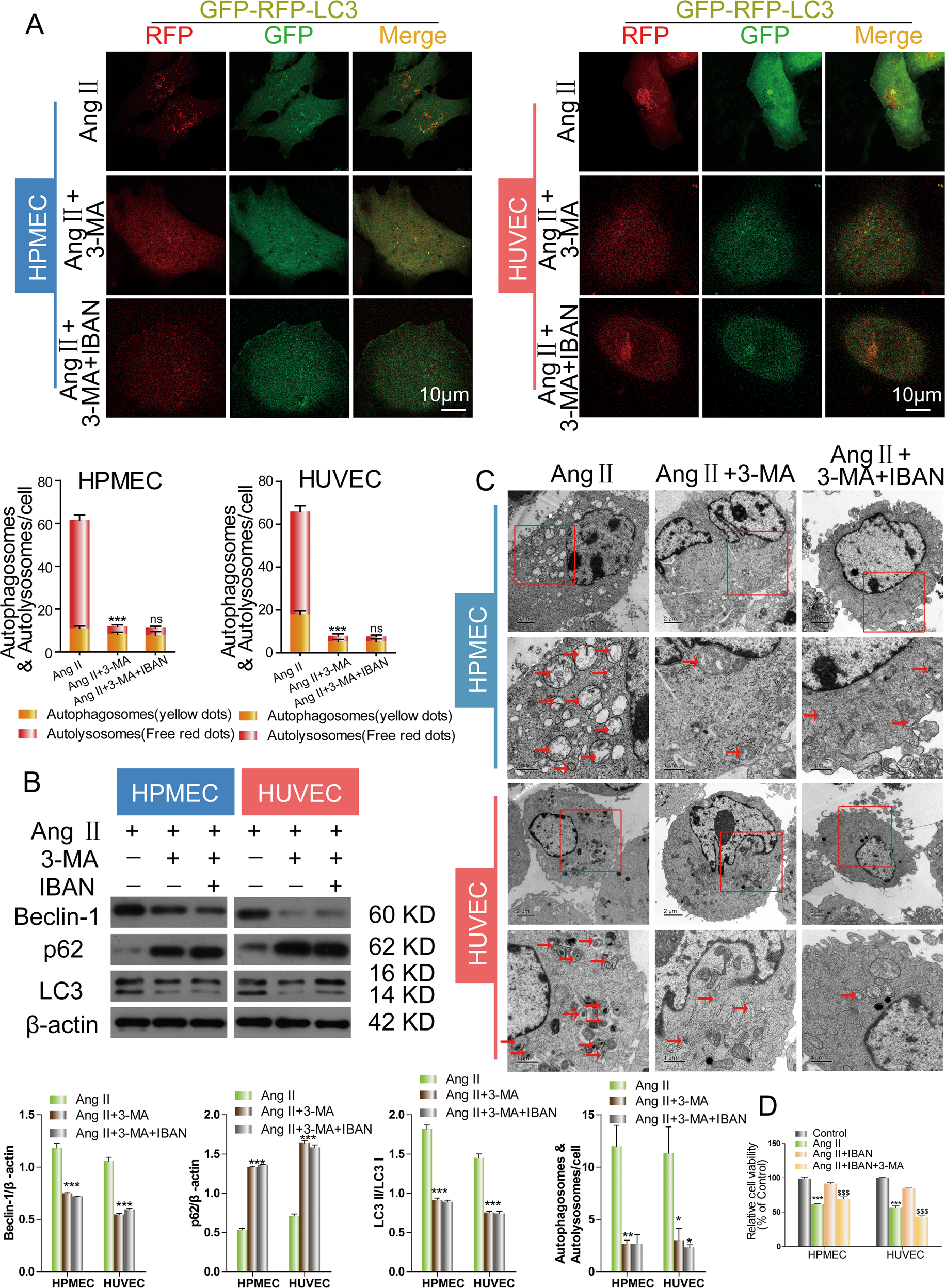
Fig. 3: IBAN facilitated autophagy in Ang II-treated HUVECs and HPMECs.
From: Ibandronate promotes autophagy by inhibiting Rac1–mTOR signaling pathway in vitro and in vivo

A Cells were infected with mRFP-GFP-LC3, and treated with indicated drugs. Autophagosome (yellow) and autolysosome (red) formation was assessed by fluorescence microscopy. B Autophagy-related protein expression in cells treated with the indicated compounds was evaluated by western blotting. C Representative TEM images of cells treated with the indicated compounds. Arrows indicate autophagosomes and autolysosomes. Data are presented as means ± SD (n = 3). D The cell viability assay was determined by a CCK-8 assay.