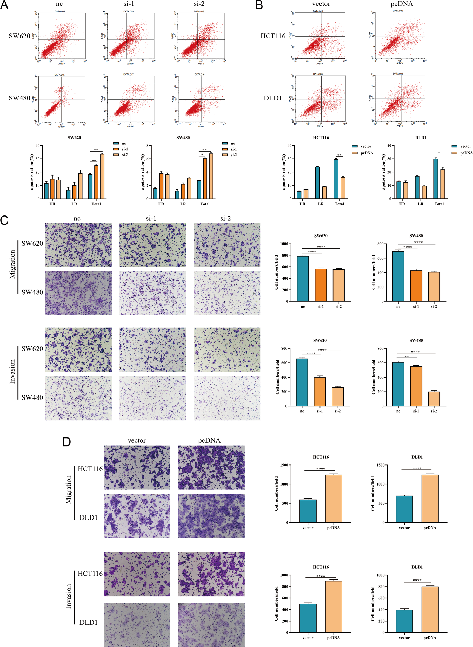
Fig. 3: Knocking down SNORD1C promoted apoptosis and inhibited the migration and invasion of CRC cells.

A, B Flow cytometric analysis was conducted to evaluate the effect of knocking down and overexpressing SNORD1C in CRC cells on apoptosis. C, D Representative images of the cell migration and invasion assays are presented following SNORD1C knockdown or overexpression. All data are shown as mean ± SD; *P < 0.05, **P < 0.01, ***P < 0.001, ****P < 0.0001.