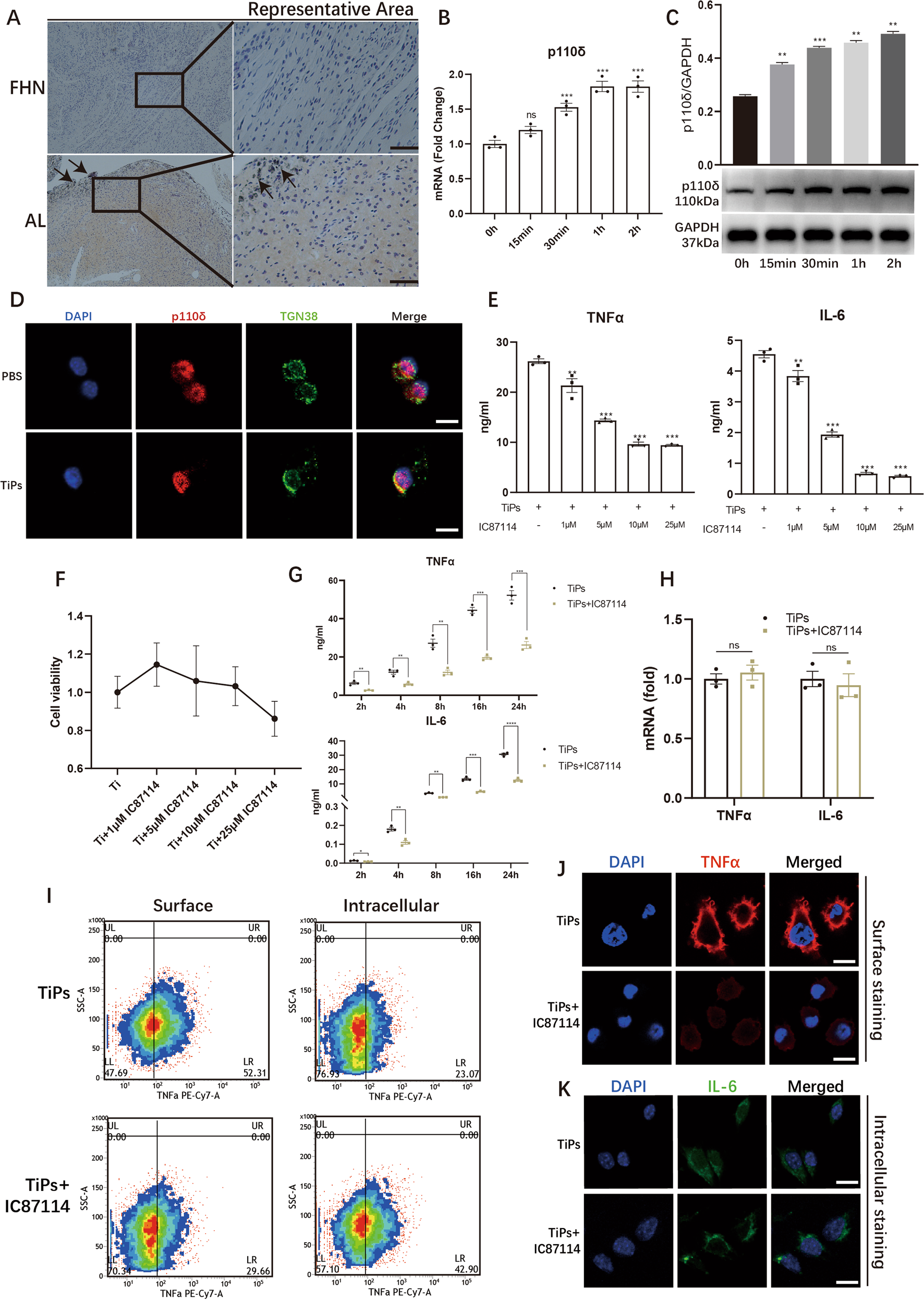
Fig. 2: Inhibition of p110δ could reduce TNFα and IL-6 secretion in TiPs-stimulated macrophages.
From: MiR-92a/KLF4/p110δ regulates titanium particles-induced macrophages inflammation and osteolysis

A IHC staining to detect p110δ expression of synovial membranes from FHN patients and AL patients. The black bar, 50 μm. B, C mRNA (B) and protein productions (C) of p110δ in 2 h TiPs-stimulated RAW264.7. D TiPs stimulation resulted in the co-localization of p110δ with TGN38. The white bar, 10 μm. E After 8 h TiPs and IC87114 (selective inhibitor of p110δ) treatment, serum levels of TNFα and IL-6 from RAW264.7 were detected by ELISA assay. F Cell viability upon 16 h TiPs treatment with or without IC87114. G TNFα and IL-6 secretions were detected after TiPs stimulation with or without 10 μM IC87114. H mRNA expressions of TNFα and IL-6 upon TiPs stimulation with or without 10 μM IC87114. I Surface TNFα and intracellular TNFα were analysed respectively by FCM assay after 2 h TiPs stimulation with or without 10 μM IC87114. For surface TNFα detection, permeabilization was not applied and 10 μM TAPI-1 (TACE inhibitor) was employed to block the cleavage of TNFα. The surface TNFα detection could reflect the secretion of TNFα. For intracellular detection, permeabilization was conducted without TAPI-1 treatment. And the intracellular detection could reflect the cellular residual TNFα. J Co-treated with 10 μM TAPI-1, surface TNFα staining was achieved by confocal microscopy to reflect the secretion of TNFα. The white bar, 10 μm. K Cellular IL-6 staining result was achieved by confocal microscopy to reflect the intracellular distribution of IL-6. The white bar, 10 μm. All data were concluded from at least three independent assays. Statistic data were displayed as mean ± SEM and were conducted unpaired t test analysis or one-way ANOVA analysis to determine significant difference. *p < 0.05, **p < 0.01, ***p < 0.001 compared with the negative group.