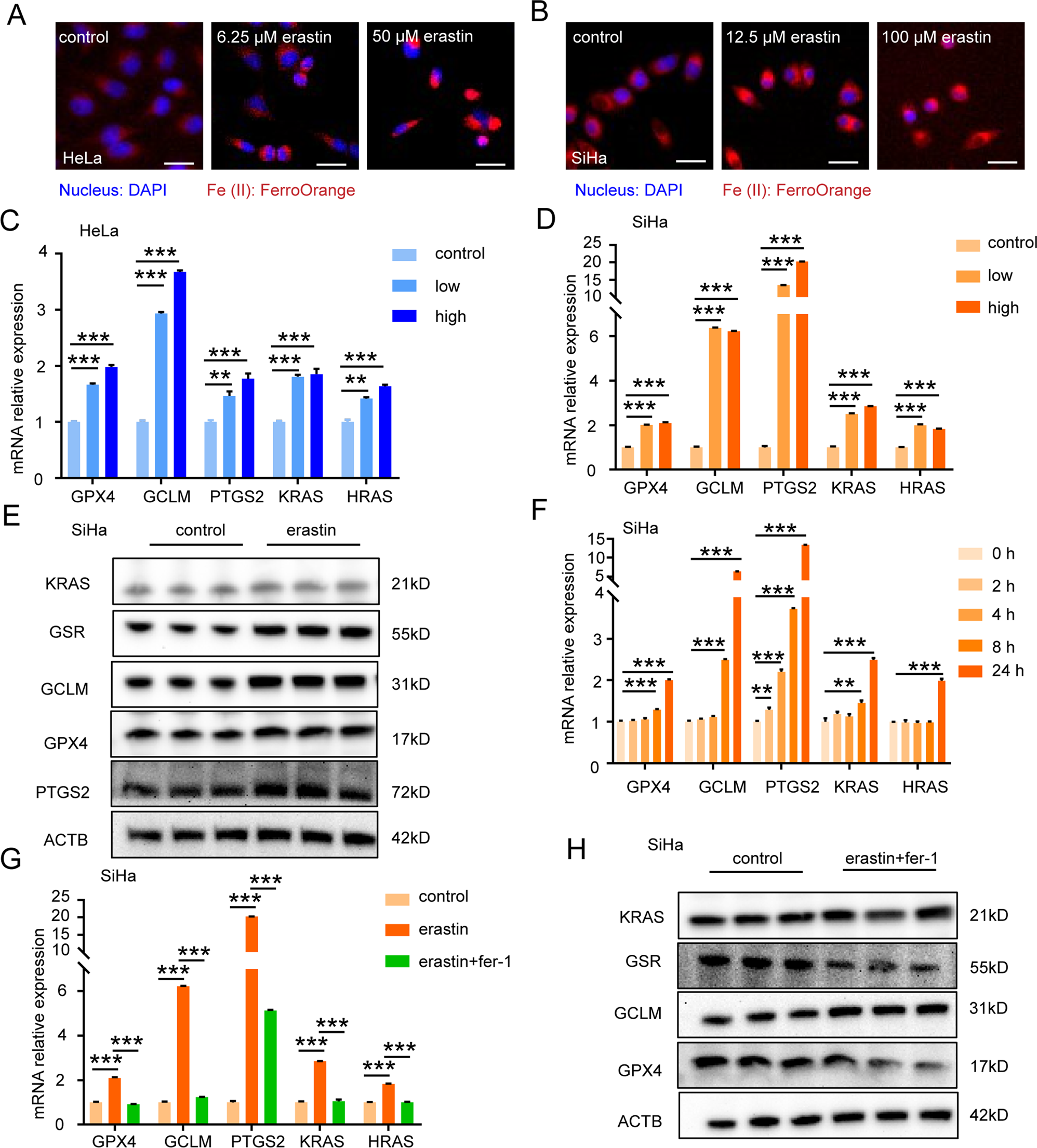
Fig. 4: Mild ferroptosis increases KRAS expression.

A, B The HeLa cells and SiHa cells were treated with indicated concentration of erastin for 24 h. The HeLa cells and SiHa cells were fixed and stained with FerroOrange (red) and DAPI (blue) to identify Fe-(II). Scale bar, 50 μm. C, D qPCR was used to analyze the mRNA levels of GPX4, GCLM, PTGS2, KRAS, and HRAS in the HeLa cells and SiHa cells treated with high or low dose of erastin for 24 h (n = 3). E Lysates of SiHa cells treated with or without low dose of erastin for 24 h were immunoblotted for KRAS, GSR, GCLM, GPX4, PTGS2, and ACTB (n = 3). The data are normalized to the ACTB control. F qPCR was used to analyze the mRNA levels of GPX4, GCLM, PTGS2, KRAS, and HRAS in the SiHa cells treated with low dose of erastin for indicated time (n = 3). G qPCR was used to analyze the mRNA levels of GPX4, GCLM, PTGS2, KRAS, and HRAS in the SiHa cells treated with or without low dose of erastin and fer-1 for 24 h (n = 3). H Lysates of SiHa cells treated with or without low dose of erastin and fer-1 for 24 h were immunoblotted for KRAS, GSR, GCLM, GPX4, PTGS2, and ACTB (n = 3). The data are normalized to the ACTB control.All data are from three independent experiments. The data are presented as the mean ± SD values (n ≥ 3). **P < 0.01, ***P < 0.001.