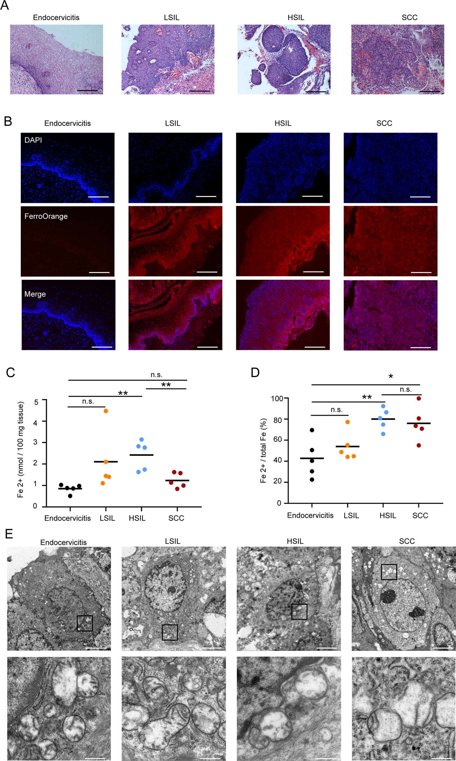
Fig. 6: High level of intercellular iron and abnormal mitochondria morphology present in cervical SIL progression.

A The histological sections were stained with HE dyes to indicate the morphology of lesion sites in endocervicitis, LSIL, HSIL, and SCC. Scale bar, 200 μm. B The freezing tissue slices were fixed and stained with FerroOrange (red) and DAPI (blue) to identify Fe-(II) in endocervicitis, LSIL, HSIL, and SCC. Scale bar, 200 μm. C, D The concentration of Fe-(II) and Fe-(II)/total Fe ratio in endocervicitis, LSIL, HSIL, and SCC was detected with an Iron Assay Kit (n = 5). E TEM images of mitochondrial morphology in endocervicitis, LSIL, HSIL, and SCC. Scale bar, 5 μm (insets, 500 nm) All data are from three independent experiments. The data are presented as the mean ± SD values (n ≥ 3). *P < 0.05; **P < 0.01, n.s.: not significant.