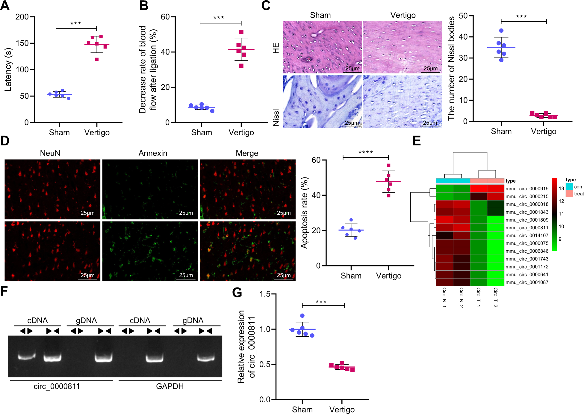
Fig. 1: Circ_0000811 was down-regulated in brain tissues of mice with experimental CI-induced vertigo.

A The escape latency of mice with CI-induced vertigo and sham-operated mice; B the decrease rate of blood flow in the MVN after ligation of CCA and SCA in mice with CI-induced vertigo and sham-operated mice; C H&E and Nissl staining to detect MVN histopathological changes in mice with CI-induced vertigo and sham-operated mice; D NeuN/Annexin counterstaining to detect the apoptotic rate of neurons in the MVN of mice with CI-induced vertigo and sham-operated mice; E the heat map of the expression of significantly differential circRNAs screened by circRNA sequencing for cerebral ischemic vertigo; F agarose gel electrophoresis to detect the amplification of circ_0000811 in cDNA and gDNA; G qRT-PCR to determine the level of circ_0000811 in the MVN of mice with CI-induced vertigo and sham-operated mice. ***p < 0.001 compared with the Sham group. The independent sample t test was applied for the comparison between two groups. CI cerebral ischemia, circRNA circular RNA, cDNA complementary DNA, gDNA genomic DNA, MVN medial vestibular nucleus, CCA common carotid artery, SCA superior cerebellar artery, H&E hematoxylin and eosin, qRT-PCR quantitative reverse-transcription polymerase chain reaction, NeuN neuronal nuclei.