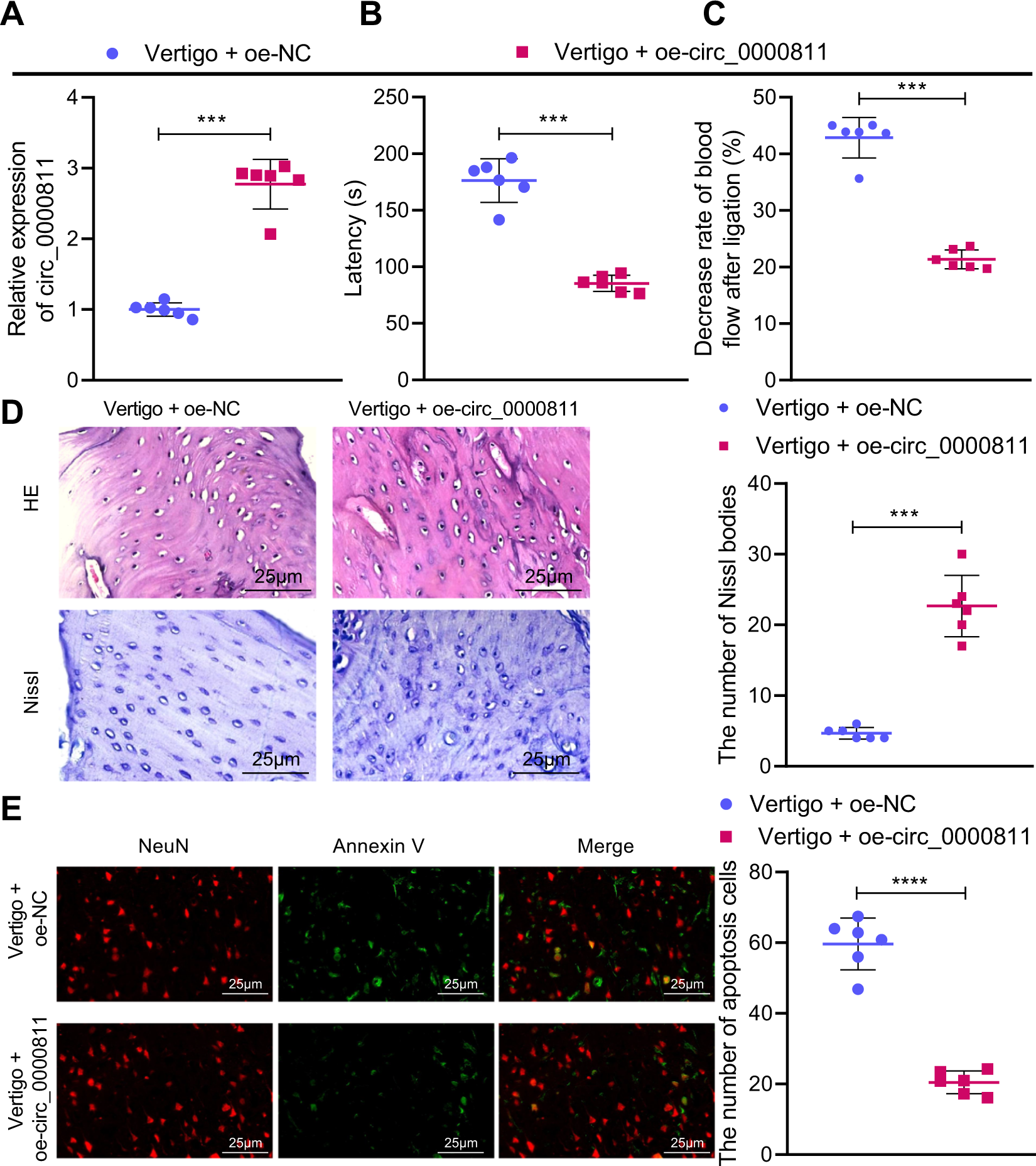
Fig. 2: Circ_0000811 overexpression alleviated experimental CI-induced vertigo in mice.

A qRT-PCR to determine the expression of circ_0000811 in the MVN of mice with CI-induced vertigo in response to circ_0000811 overexpression; B the escape latency of mice with CI-induced vertigo in response to circ_0000811 overexpression; C the decrease rate of blood flow in the MVN of mice with CI-induced vertigo in response to circ_0000811 overexpression; D H&E and Nissl staining to detect the histopathological changes of the MVN of mice with CI-induced vertigo in response to circ_0000811 overexpression; E NeuN/Annexin counterstaining to detect the apoptotic rate of neurons in the MVN of mice with CI-induced vertigo in response to circ_0000811 overexpression. ***p < 0.001 compared with the Vertigo + oe-NC group. The independent sample t test was applied for the comparison between two groups. CI cerebral ischemia, qRT-PCR quantitative reverse-transcription polymerase chain reaction, MVN medial vestibular nucleus, H&E hematoxylin and eosin; NeuN neuronal nuclei.