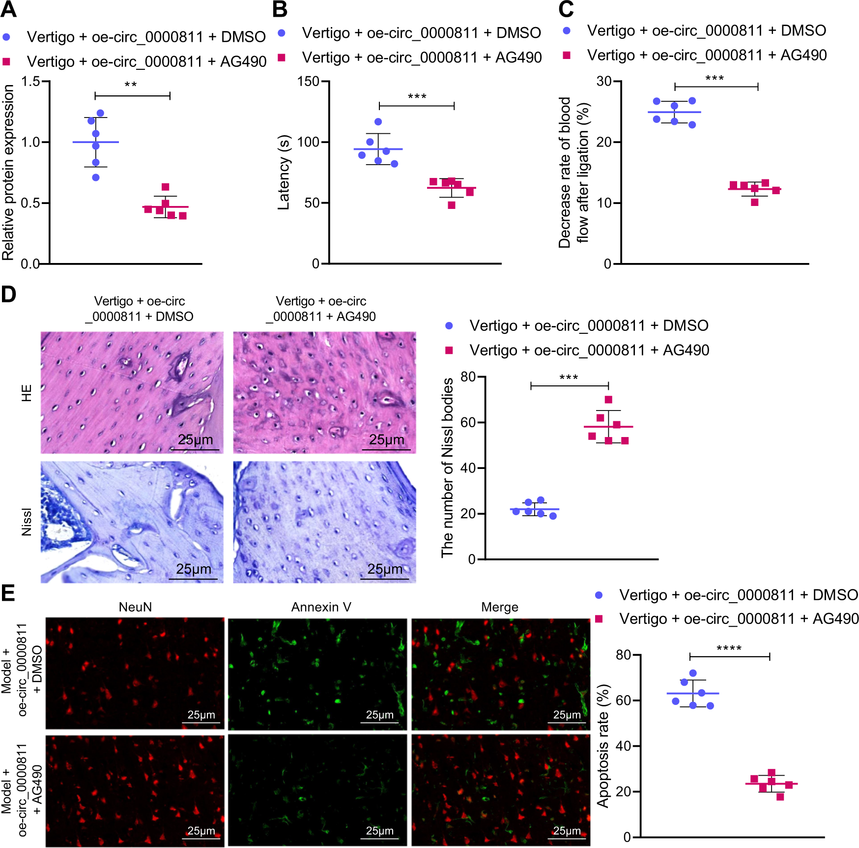
Fig. 6: Circ_0000811 overexpression ameliorated experimental CI-induced vertigo through the miR-15b/Prkar2a/JAK2/STAT1 axis.

A Western blot to determine the phosphorylation level of STAT1 in the MVN of mice with CI-induced vertigo overexpressing circ_0000811 with/without AG490 treatment; B the escape latency of mice with CI-induced vertigo overexpressing circ_0000811 with/without AG490 treatment; C the blood flow of the MVN after ligation of CCA and SCA in mice with CI-induced vertigo overexpressing circ_0000811 with/without AG490 treatment; D H&E and Nissl staining to detect the histopathological changes of the MVN in mice with CI-induced vertigo overexpressing circ_0000811 with/without AG490 treatment; E NeuN/Annexin counterstaining staining to detect the neuronal apoptosis in the MVN of mice with CI-induced vertigo overexpressing circ_0000811 with/without AG490 treatment. **p < 0.01, ***p < 0.001 compared with the Vertigo + oe-circ_0000811 + DMSO group. Independent sample t test was applied for the comparison between two groups. CI cerebral ischemia; Prkar2a, protein kinase, cAMP dependent regulatory, type II alpha, JAK2 Janus kinase 2, STAT1 signal transducer and activator of transcription 1, MVN medial vestibular nucleus, CCA common carotid artery, SCA superior cerebellar artery, H&E hematoxylin and eosin, NeuN neuronal nuclei, AG490 JAK2/STAT1 signaling pathway inhibitor.