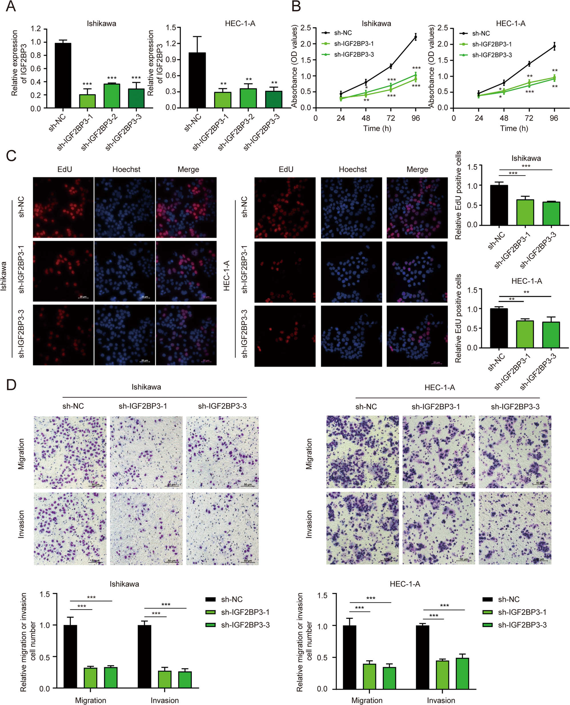
Fig. 2: Knockdown of IGF2BP3 inhibited EC cell progression in vitro.

A The mRNA expression level of IGF2BP3 was knocked down by three shRNAs in Ishikawa and HEC-1-A cells. B and C CCK-8 assays (B) and EdU assays (C) were employed to evaluate the cell proliferation ability in IGF2BP3-silenced EC cells. D Transwell assays were conducted to assess the migration and invasion of IGF2BP3-silenced EC cells. The quantification results are on the near side of their representative images. *P < 0.05, **P < 0.01, ***P < 0.001. Data, mean ± S.D. All experiments were independently repeated with at least three replicates.