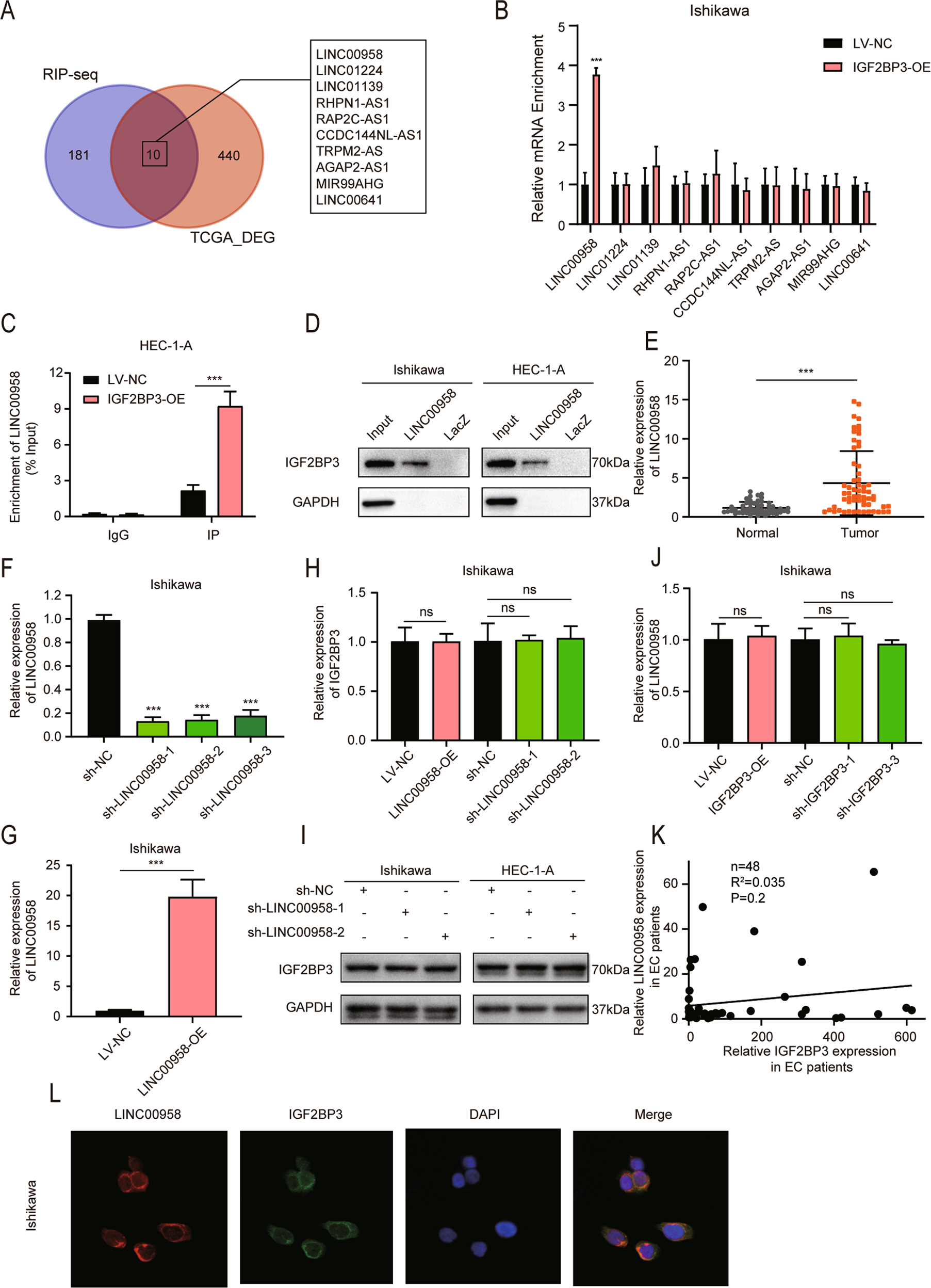
Fig. 3: IGF2BP3 could interact with LINC00958 in the cytoplasm of EC cells.

A IGF2BP3-binding lncRNAs were established by overlap of RIP-seq and differentially expressed genes obtained from TCGA database in UCEC. B RIP-qPCR assays showed the interaction between IGF2BP3 and ten potential lncRNAs in Ishikawa cells with stable IGF2BP3 overexpression or negative control. C RIP-qPCR assays displayed the enrichment of LINC00958 in HEC-1-A cells overexpressing or not overexpressing IGF2BP3. D Western blot assays showed the specific interaction between IGF2BP3 and LINC009958 using biotinylated LINC00958 or lacZ DNA probes from protein extract of Ishikawa and HEC-1-A cells. E LINC00958 expression levels in 60 human EC specimens compared to 52 normal endometrial specimens. F and G The expression levels of LINC00958 after RNAi (F) or overexpression (G) lentivirus infection in Ishikawa cells. H RT–qPCR assays showed that IGF2BP3 was not regulated in either LINC00958-overexpressing or LINC00958-silenced Ishikawa cells. I Western blot assays revealed IGF2BP3 expression in LINC00958-silenced Ishikawa and HEC-1-A cells. J RT–qPCR analysis showed that LINC00958 was also not regulated in either IGF2BP3-overexpressing or IGF2BP3-silenced Ishikawa cells. K Correlation analysis between LINC00958 and IGF2BP3 in 48 EC tissues by detecting mRNA expression. L RNA-FISH coupled to immunofluorescence staining assay indicated that LINC00958 colocalized with IGF2BP3 in Ishikawa cells (×800). ***P < 0.001, “ns”, no statistical significance. Data, mean ± S.D. All experiments were independently repeated with at least three replicates.