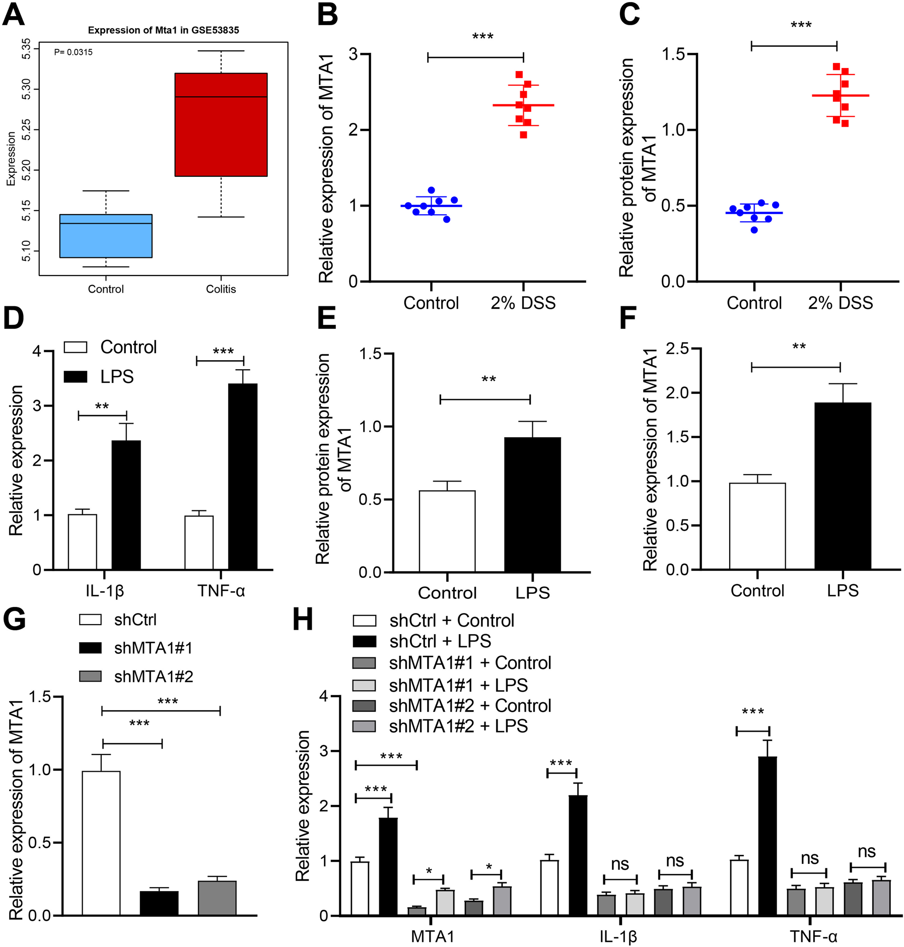
Fig. 2: MTA1 promotes the occurrence of experimental colitis.

A The expression pattern of MTA1 in the control (blue box) and experimental colitis (red box) samples in GSE53835 dataset. B The mRNA expression pattern of MTA1 in tissues from control mice and 2% DSS-treated mice analyzed by RT-qPCR, n = 8. C The protein expression pattern of MTA1 in tissues from control mice and 2% DSS-treated mice detected by western blot, n = 8. D RT-qPCR to detect the mRNA expression patterns of IL-1β and TNF-α in FHC cells after LPS treatment. E The protein expression pattern of MTA1 detected by western blot. F The expression pattern of MTA1 mRNA detected by RT-qPCR. G RT-qPCR to detect sh-MTA1 silencing efficiency in FHC cells. H The expression pattern of MTA1, IL-1β, and TNF-α in FHC cells treated with LPS determined with RT-qPCR. **p < 0.01; ***p < 0.001. The measurement data were expressed as mean ± standard deviation. Data between two groups were compared by the unpaired student’s t test, and data among multiple groups were compared by one-way ANOVA, followed by Tukey’s post hoc tests. The experiment was conducted three times independently.