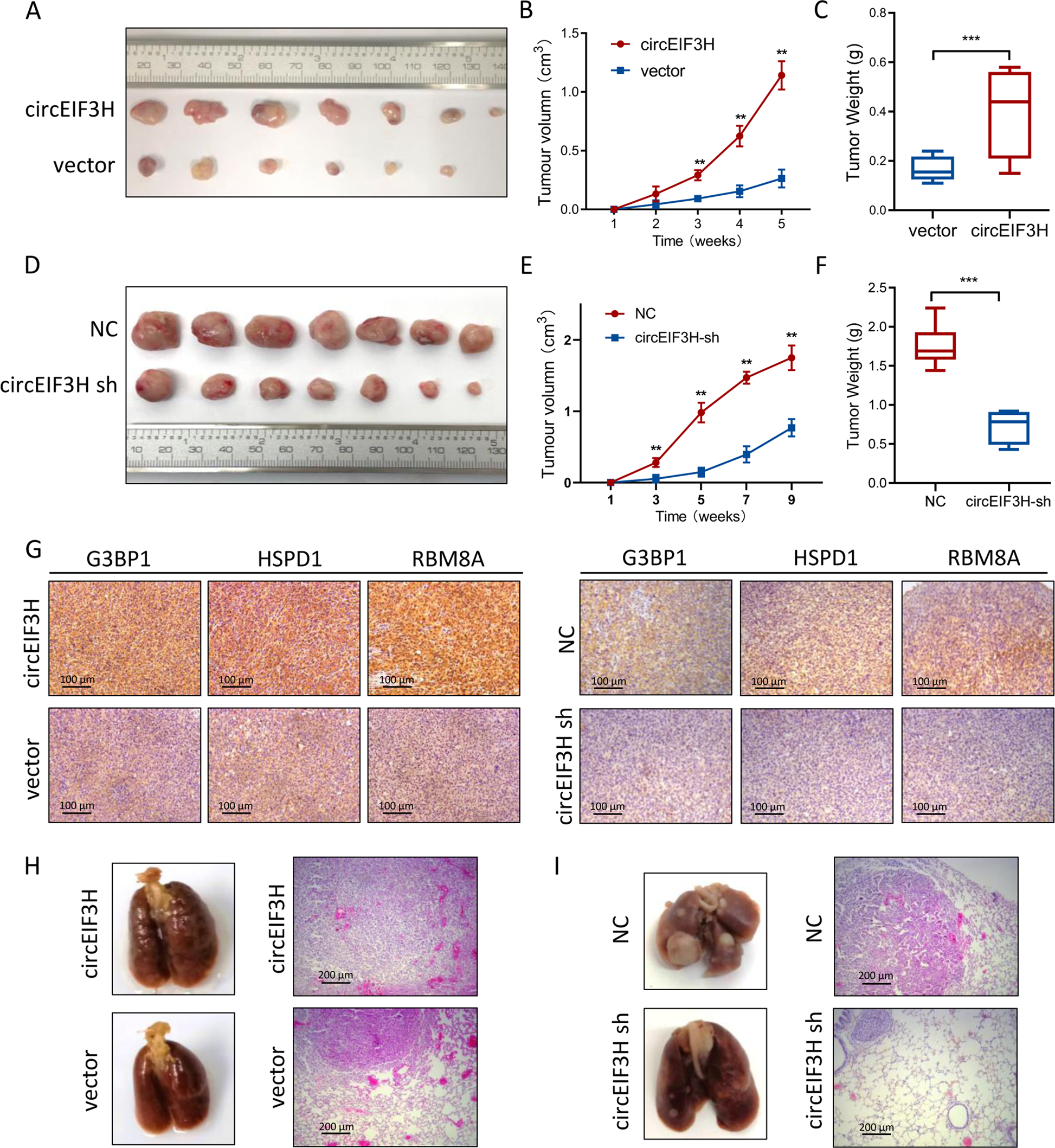
Fig. 6: CircEIF3H promotes tumor growth and metastasis in vivo.

A MDA-MB-231 cells were stably transfected with the circEIF3H-overexpressing vector or control vector and injected subcutaneously into nude mice. CircEIF3H overexpression promoted tumor growth compared with the vector group. B, C Tumor growth rate (B) and tumor weight (C) of circEIF3H-overexpressing group and vector group were presented as mean ± SD; circEIF3H-overexpressing group n = 7; vector group n = 6; **P < 0.01, ***P < 0.001. D MDA-MB-231 cells were stably transfected with the circEIF3H-sh vector or control vector and injected subcutaneously into nude mice. CircEIF3H-sh inhibited tumor growth compared with the vector group. E, F Tumor growth rate (E) and weight (F) were significantly decreased in the circEIF3H-sh group. Tumor growth rate (E) and tumor weight (F) of circEIF3H-sh group and NC group were presented as mean ± SD; n = 7; **P < 0.01, ***P < 0.001. G IHC staining analysis of the expression of HSPD1, RBM8A, and G3BP1 in tumors. Scare bar = 100 μm. H, I The macroscopic view of lung metastasis nodules and H&E-stained lung section images (Scare bar = 200 μm) after tail vein injection of MDA-MB-231 cells with circEIF3H-overexpression or circEIF3H-sh (n = 5). Statistical significance was determined by a two-sided Student’s t-test.