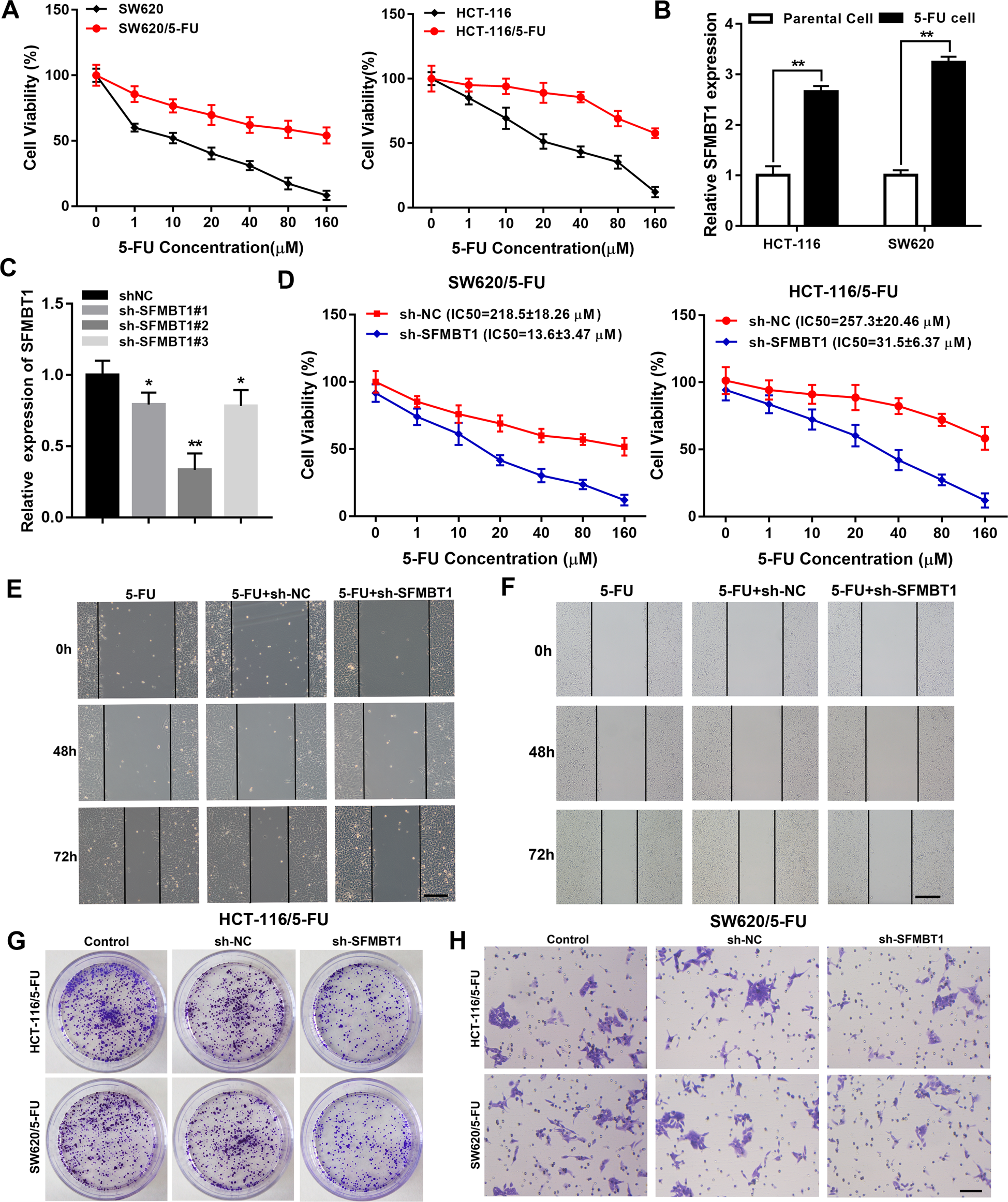
Fig. 2: SFMBT1 drives 5-fluorouracil (5-FU) resistance and CRC proliferation, migration and invasion.
From: SFMBT1 facilitates colon cancer cell metastasis and drug resistance combined with HMG20A

A Cell viability with indicated concentrations of 5-FU was evaluated by MTT assay in parental and 5-FU resistance HCT-116 and SW620 cells. B SFMBT1 mRNA level in parental cells and 5-FU resistance cells. C Expression levels to determine the efficiency of SFMBT1 knockdown by qRT-PCR. *P < 0.05, **P < 0.01. D Cell viability with indicated concentrations in HCT116/5-FU and SW620/5-FU after sh-NC or sh-SFMBT1 treatment by MTT assay. E, F Wound scratch assay to measure migration in HCT-116/5-FU (E) and SW620/5-FU (F) cells transfected with sh-NC or sh-SFMBT1. G Colony formation assay to measure proliferation in HCT-116/5-FU and SW620/5-FU cells transfected with sh-NC or sh-SFMBT1. H Transwell assay to measure invasion in HCT-116/5-FU and SW620/5-FU cells transfected with sh-NC or sh-SFMBT1.