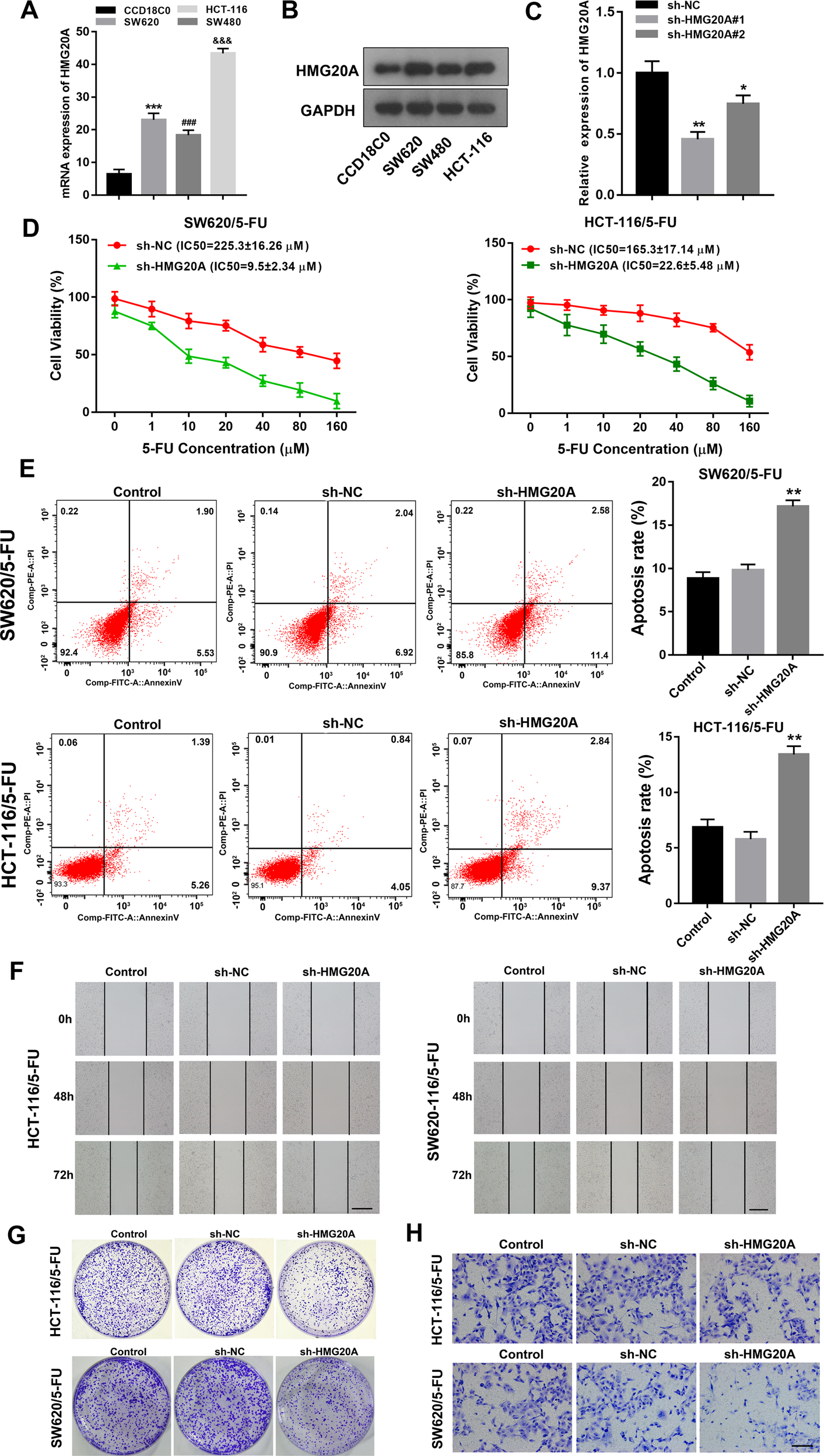
Fig. 5: HMG20A drives 5-FU resistance and CRC proliferation, migration and invasion.
From: SFMBT1 facilitates colon cancer cell metastasis and drug resistance combined with HMG20A

The mRNA (A) and protein (B) expression of HMG20A in human colorectal epithelial cells CCD18C0 and CRC cell lines HCT-116, SW620 and SW480. C Expression levels to determine the efficiency of HMG20A knockdown by qRT-PCR. *P < 0.05, **P < 0.01. D Cell viability with indicated concentrations in HCT116/5-FU and SW620/5-FU after sh-NC or sh-HMG20A treatment by MTT assay. E Flow cytometry assay to measure apoptosis in HCT-116/5-FU and SW620/5-FU cells transfected with sh-NC or sh-HMG20A. F Wound scratch assay to measure migration in HCT-116/5-FU and SW620/5-FU cells transfected with sh-NC or sh-HMG20A. G Colony formation assay to measure proliferation in HCT-116/5-FU and SW620/5-FU cells transfected with sh-NC or sh-HMG20A. H Transwell assay to measure invasion in HCT-116/5-FU and SW620/5-FU cells transfected with sh-NC or sh-HMG20A.