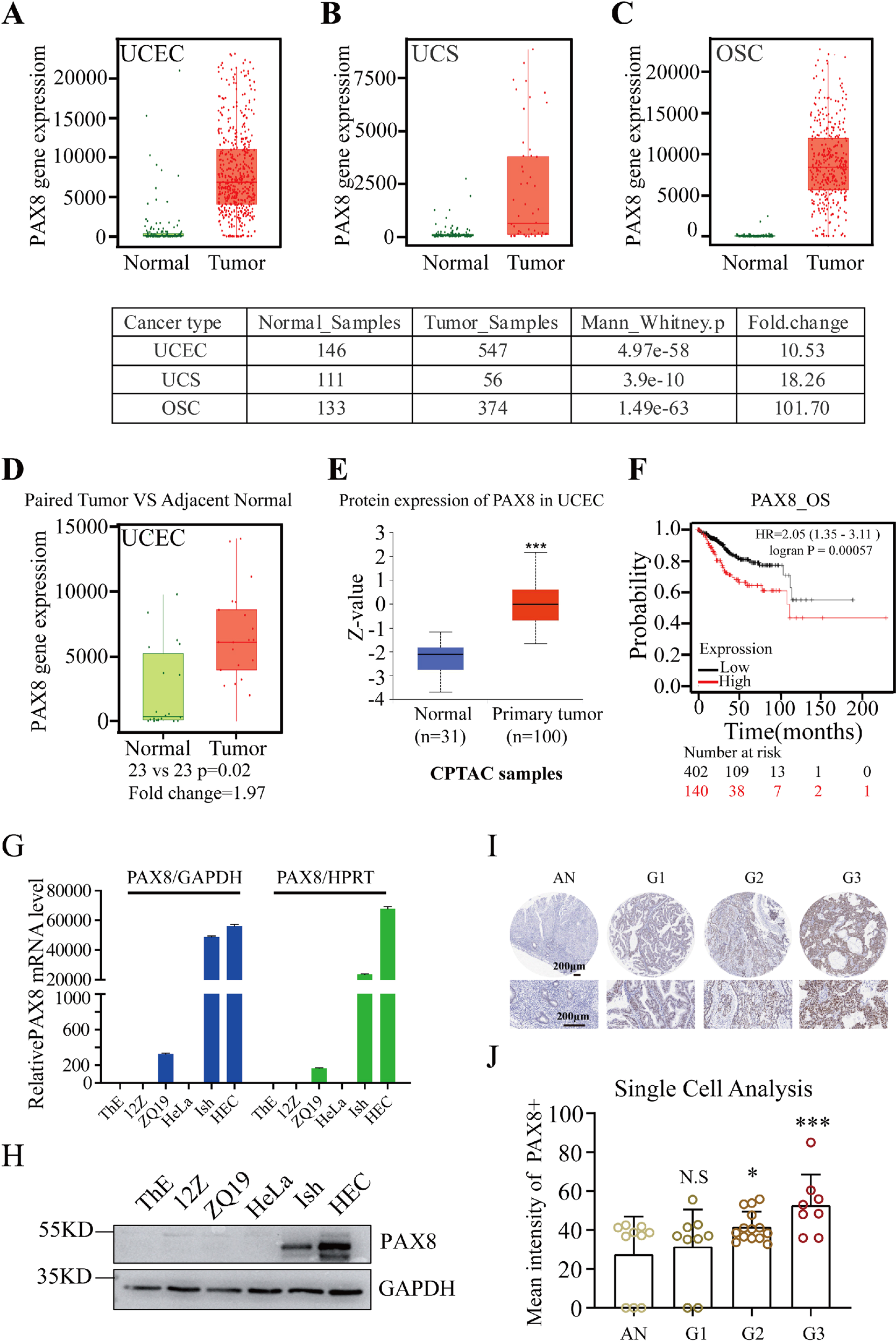
Fig. 1: PAX8 overexpression is associated with poor prognosis in UCEC.

A–C PAX8 mRNA levels in normal and cancer tissues of Uterine Corpus Endometrial Carcinoma (UCEC), Uterine Carcinosarcoma (UCS) and Ovarian serous cystadenocarcinoma (OSC) from TNMPLOT online database. D The PAX8 gene expression levels between adjacent normal tissue and paired UCEC tissue (TNMPLOT online database). E The protein level of PAX8 between normal tissues (n = 33) and primary tumor tissues (n = 100) from UALCAN online database. Z-values represent standard deviations from the median across samples for the given cancer type. Log2 Spectral count ratio values from CPTAC were first normalized within each sample profile, then normalized across samples. F Kaplan–Meier plotter was used to analysis the effect of PAX8 expression on overall survival in patients with endometrial cancer. HR = 2.05 (1.35–3.11), logran p = 0.00057. G, H qRT-PCR and Western blot were used to verify PAX8 mRNA and protein level in cells: ThE, 12Z, ZQ19, HeLa, Ishikawa, HEC-1B respectively. I Immunohistochemistry was used to detect the expression of PAX8 in endometrial carcinoma. J The relationship between the expression of PAX8 and pathological grade of endometrial carcinoma was analyzed by HistoQuest single-cell analysis (Tissue Gnostics GmbH, Vienna, Austria). *p < 0.05, ***p < 0.001.