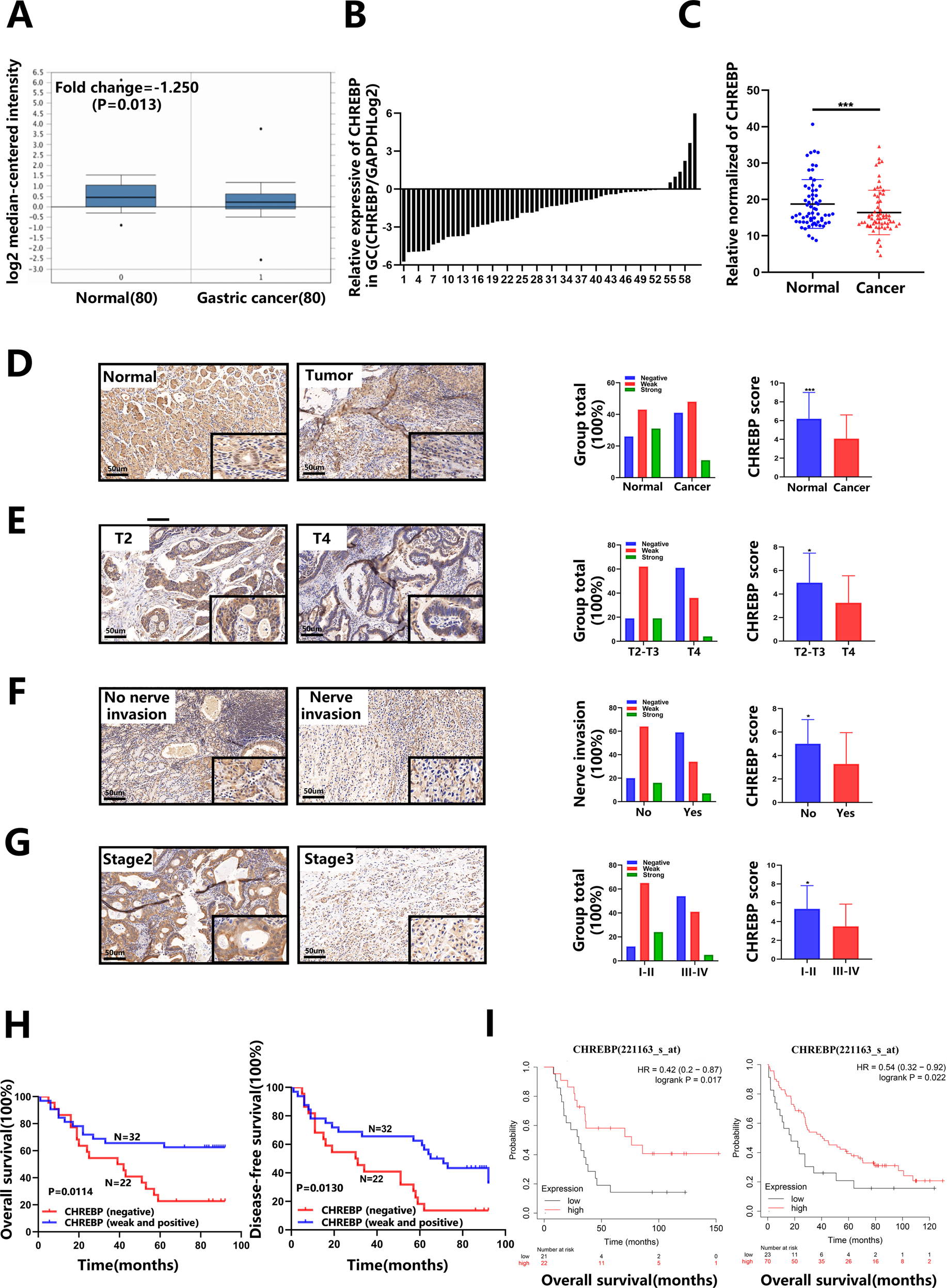
Fig. 1: The level of CHREBP is downregulated in GC tissues and is associated with a poor prognosis.
From: CHREBP suppresses gastric cancer progression via the cyclin D1-Rb-E2F1 pathway

A Data from the Oncomine database showed that the level of CHREBP was decreased in GC in contrast with normal samples. B, C CHREBP expression in 60 GC and surrounding normal samples was examined by qRT–PCR. CHREBP expression was lower in 48 (80.00%) GC samples. D Representative pictures of CHREBP expression in GC and surrounding normal samples (scale bar: 50 μm) from TMAs. E–G Comparing the level of CHREBP between T2 and T3 vs. T4 (E, P = 0.004), No nerve invasion vs. Nerve invasion (F, P = 0.013), early TNM stage (stage I and II) vs. advanced TNM stage (stage III and IV) (G, P = 0.005). H Patients with lower CHREBP expression had worse OS (P = 0.0114) and DFS (P = 0.0130). I The data (GSE22377, left panel) and (GSE51105, right panel) from Kaplan–Meier plotter revealed that patients with decreased CHREBP expression had a shorter OS (P < 0.05).