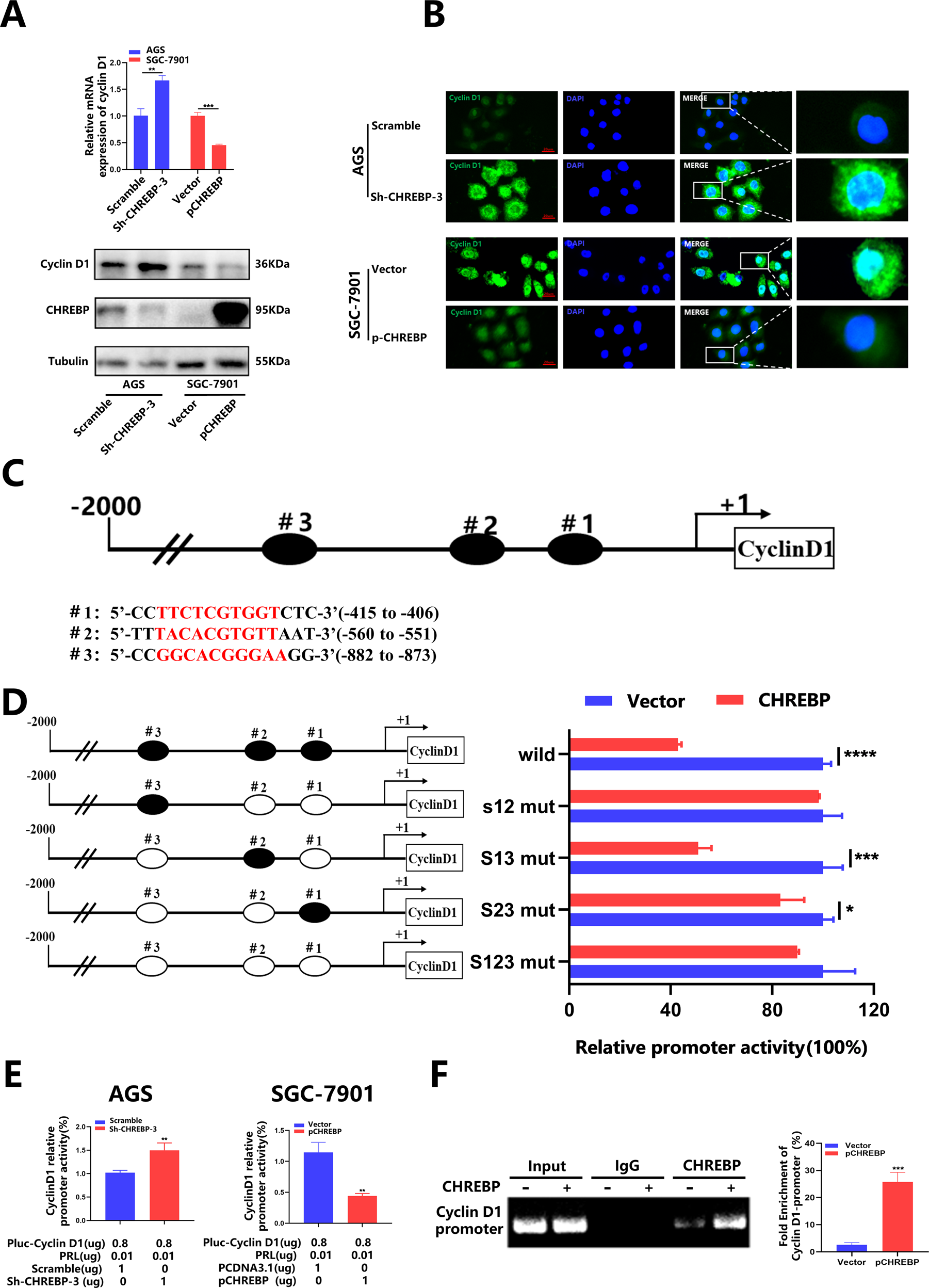
Fig. 5: CHREBP downregulates cyclin D1 levels by binding to its promoters.
From: CHREBP suppresses gastric cancer progression via the cyclin D1-Rb-E2F1 pathway

A qRT–PCR and WB were conducted to detect CHREBP impact on cyclin D1 expression of GC cells. B IF assay was employed to estimate the expression and location of cyclin D1 in GC cells (scale bar: 20 μm). C The putative binding sites of CHREBP in the promoter region of cyclin D1. D Cyclin D1 promoters were transfected into SGC-7901 cells in triplicate with CHREBP expression or control vectors for 24 h. Cyclin D1 promoter activity was detected using a dual-luciferase reporter assay kit. Relative promoter activity in the treatment group was expressed as a percentage of that in the control group. E The effects of CHREBP on cyclin D1 promoter activity. A dual-luciferase reporter assay revealed that CHREBP could suppress cyclin D1 promoter activity in AGS and SGC-7901 cells. F CHIP assay and qRT–PCR showed that CHREBP could bind to cyclin D1 promoter region.