Fig. 3: Cardiomyocyte apoptosis can be reduced by inhibiting USP7.
From: Ubiquitin-specific protease 7 regulates myocardial ischemia/reperfusion injury by stabilizing Keap1

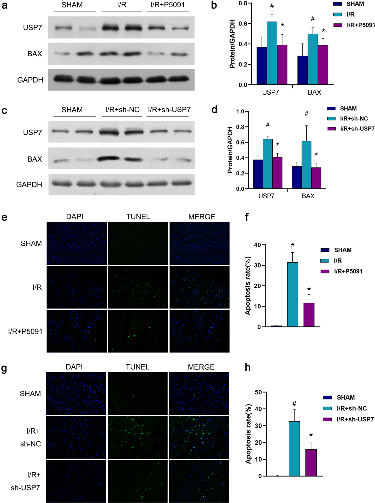
a, b sh-USP7 was injected into the myocardium of mice, and the myocardial ischemia/reperfusion model was established seven days later. Then the myocardial tissue was removed, and the Western blot assay was used to determine the protein expression of USP7 and BAX. c, d P5091 was intraperitoneally injected into mice for three consecutive days, and then the myocardial ischemia/reperfusion model was established. The western blot assay detected the protein expression of USP7 and BAX in mouse myocardium. e, f Mice were given the same treatment as in (a, b), representative TUNEL staining images indicating the apoptotic rate, scar bar = 50 μm. g, h Mice were given the same treatment as in (c, d), representative TUNEL staining images indicating the apoptotic rate, scar bar = 50 μm. #P < 0.05, mean ± standard deviation (n = 3), compared with the SHAM group. *P < 0.05, mean ± standard deviation (n = 3), compared with the I/R group.