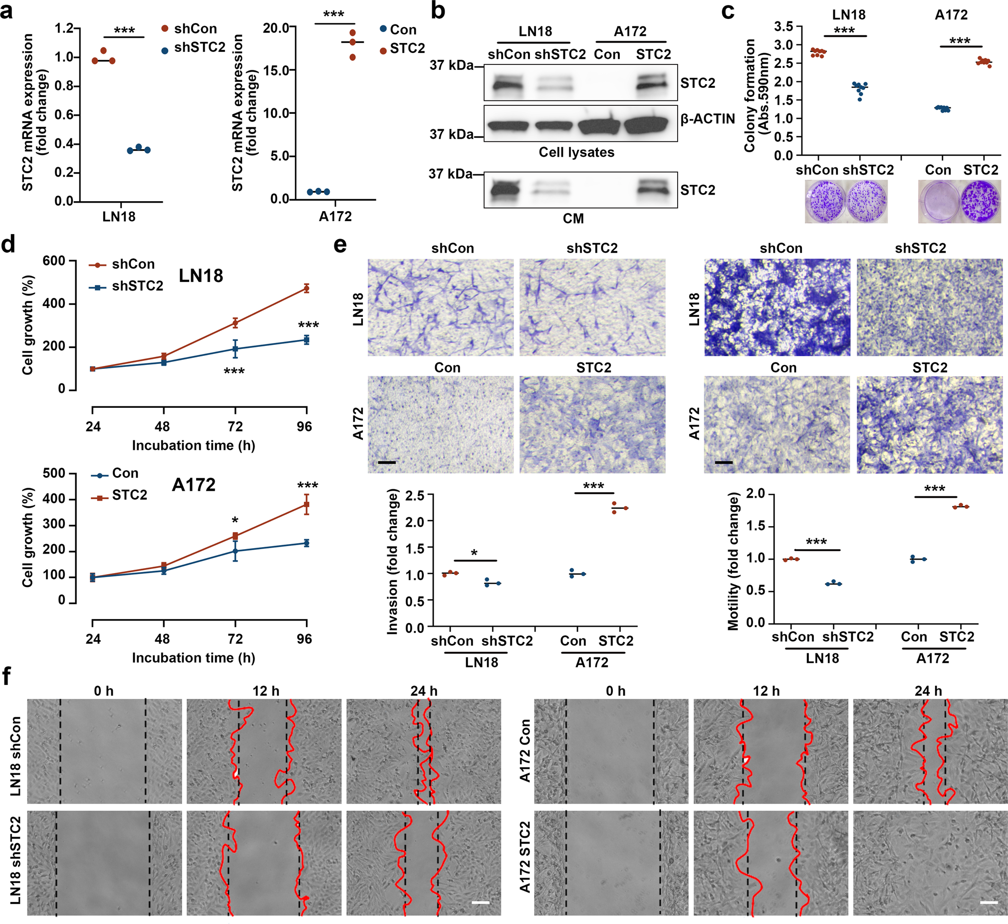
Fig. 2: Overexpression of STC2 results in invasive phenotypes of GBM cell lines.

a, b STC2 mRNA (a) and protein (b) expression was validated after modulation of STC2. LN18 cell was transfected with pRS-shSTC2 to knockdown STC2 whereas A172 cell was transfected with Myc-DDK-tagged-STC2 to overexpress STC2. Means ± SD; n = 3 biological replicates; Student’s two tailed t-test, ***p < 0.001. c Cells were seeded to 6-well plates at a density of 1000 cells per well and colony formation was determined after 10 days. Absorbance at 590 nm was measured after dissolving with 10% acetic acid. Means ± SD; n = 3 biological replicates; Student’s two tailed t-test, ***p < 0.001. d Cell growth rates after STC2 modulation were determined by MTT assay. Means ± SD; n = 12 biological replicates. Student’s two tailed t-test, *p < 0.05, ***p < 0.001. e In vitro invasion and motility were determined onto Matrigel-coated or non-coated Transwell chambers for 48 h. Scale bar = 100 µm. Means ± SD; n = 5 biological replicates; Student’s two tailed t-test, *p < 0.05, ***p < 0.001. f In vitro migration was determined for 24 h after STC2 modulation. Scale bar = 100 µm.