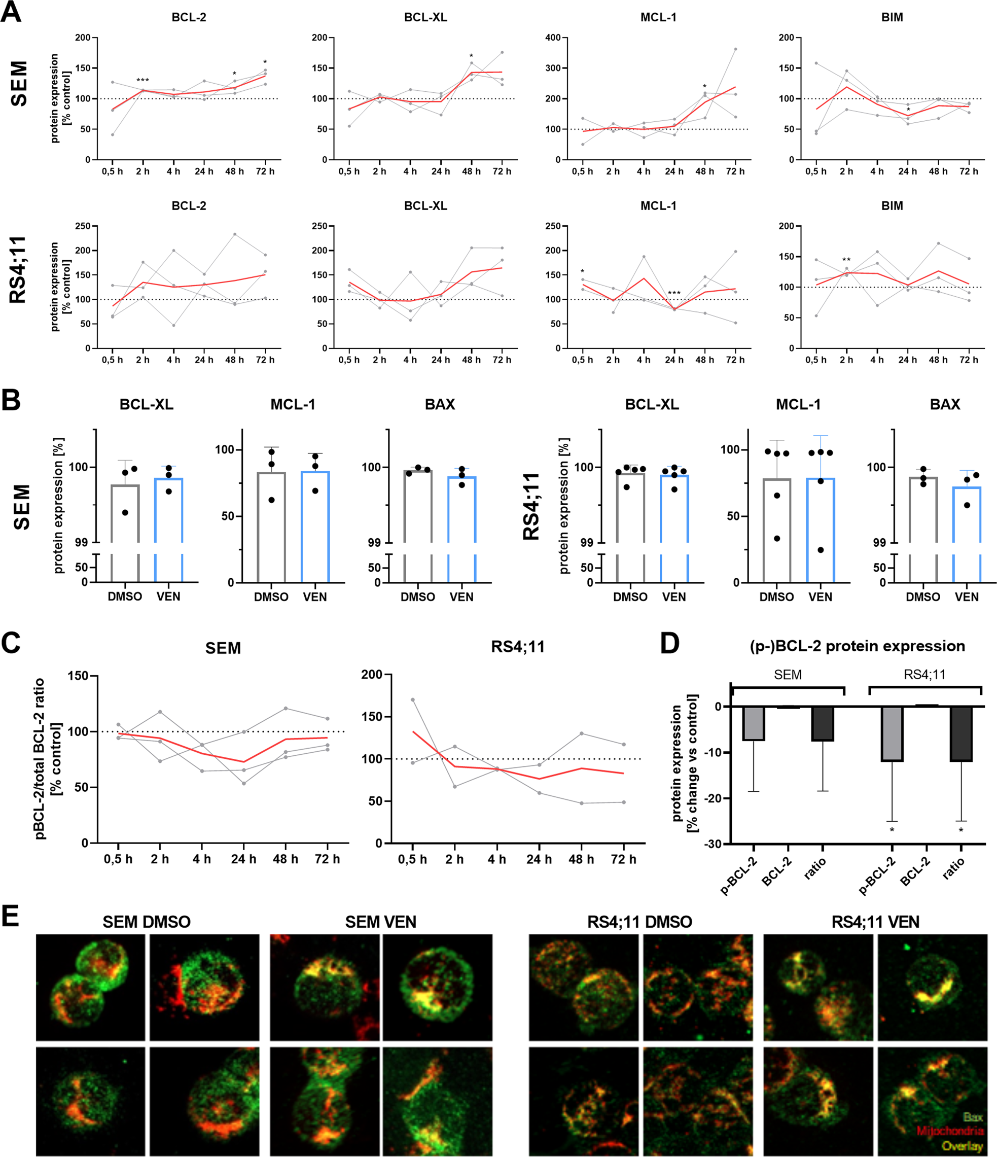
Fig. 3: Effect of VEN on BCL-2 pathway-mediated apoptotic signaling.

A Expression of BCL-2 pathway proteins was assessed by immunoblot. Two to three individual biological replicates (gray) and expression mean (red); multiple t-tests, asterisks indicate significance vs time-matched DMSO control. B Total BCL-2 pathway member protein expression was analyzed by intracellular flow cytometry after 48 h incubation. Mean ± SD of three to five biological replicates; ratio paired t-test. C The time-dependent influence of VEN on BCL-2 phosphorylation was measured by immunoblot. BCL-2 and p-BCL-2 bands of three (SEM) or two (RS4;11) individual biological replicates were quantified. Relative BCL-2 phosphorylation values of all replicates (gray), as well as the mean of those experiments (red), are indicated in the graphs. Ratio paired t-test. D Protein expression of phosphorylated and total BCL-2 was assessed by intracellular flow cytometry after 48 h incubation with VEN or DMSO (control). Absolute expression values of controls was set to 100% and the relative change in protein expression following VEN incubation is indicated in the figure. Mean ± SD of five (SEM) or four (RS4;11) biological replicates; paired t-test of each protein vs. respective control. E Functional assessment of Bax-mediated apoptosis induction was performed by Bax translocation assay after 48 h VEN incubation. Four representative images of four biological replicates per cell line and treatment group, 40-fold magnification.