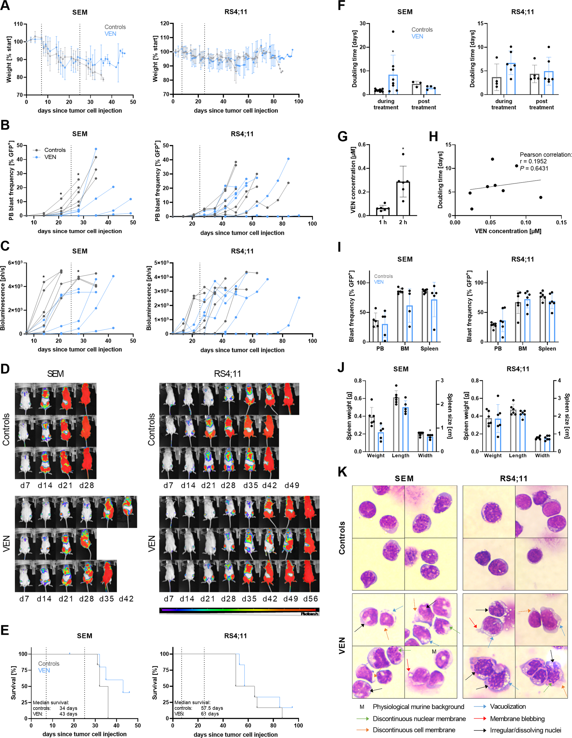
Fig. 5: Effects of VEN treatment in cell line-derived xenograft models.

A Weight progression of ten animals per study group. The dotted lines indicate the treatment period. Multiple t-tests. B, C Tumor cell proliferation was monitored by peripheral blood (PB) blast frequency measurement via flow cytometry (GFP + cells, B) and in vivo bioluminescence imaging (BLI, C). Each line represents an individual animal. BLI imaging was discontinued when technical saturation was reached. Mean ± SD of ten animals per group where four animals were sacrificed following therapy finalization at d25 (dotted line); Mann–Whitney test vs. time-matched controls. D Representative BLI images of three individual mice per group in ventral position. E Kaplan–Meier survival analysis. The dotted lines indicate the treatment period. Six animals per group; log-rank test. F The growth rate of leukemic blasts was calculated based on PB blast frequency values measured by flow cytometry. Values of d14 and d21 were used to assess the doubling time during treatment while values of d28 and d35 (SEM) or d35 and d42 (RS4;11) were used for posttreatment calculation. Mean ± SD of three to ten animals per group and time point; Mann–Whitney test. G Pharmacokinetic analyses were conducted one and 2 h after VEN p.o. application to investigate VEN concentrations in PB by liquid coupled mass spectrometry. Each dot represents an individual animal. Mean ± SD of six VEN-treated animals; Wilcoxon matched-pairs signed-rank test. H Analysis of VEN concentration in peripheral blood 24 h after application and the tumor cell doubling time of the respective animal during VEN treatment. Cumulative analysis of SEM and RS4;11-derived xenograft models. Linear regression where each dot represents an individual animal. Pearson’s correlation. I, J Determination of blast frequency in PB, bone marrow (BM), and spleen by flow cytometry (I) and spleen parameters (J) were assessed when the mice reached humane endpoints (30% blasts in PB or weak performance status). Mean ± SD of five to six animals per group; Mann–Whitney test. K Isolated BM or spleen cells were spun onto microscopic slides and Pappenheim stained. Four representative images of five to six mice per group at 100x magnification.