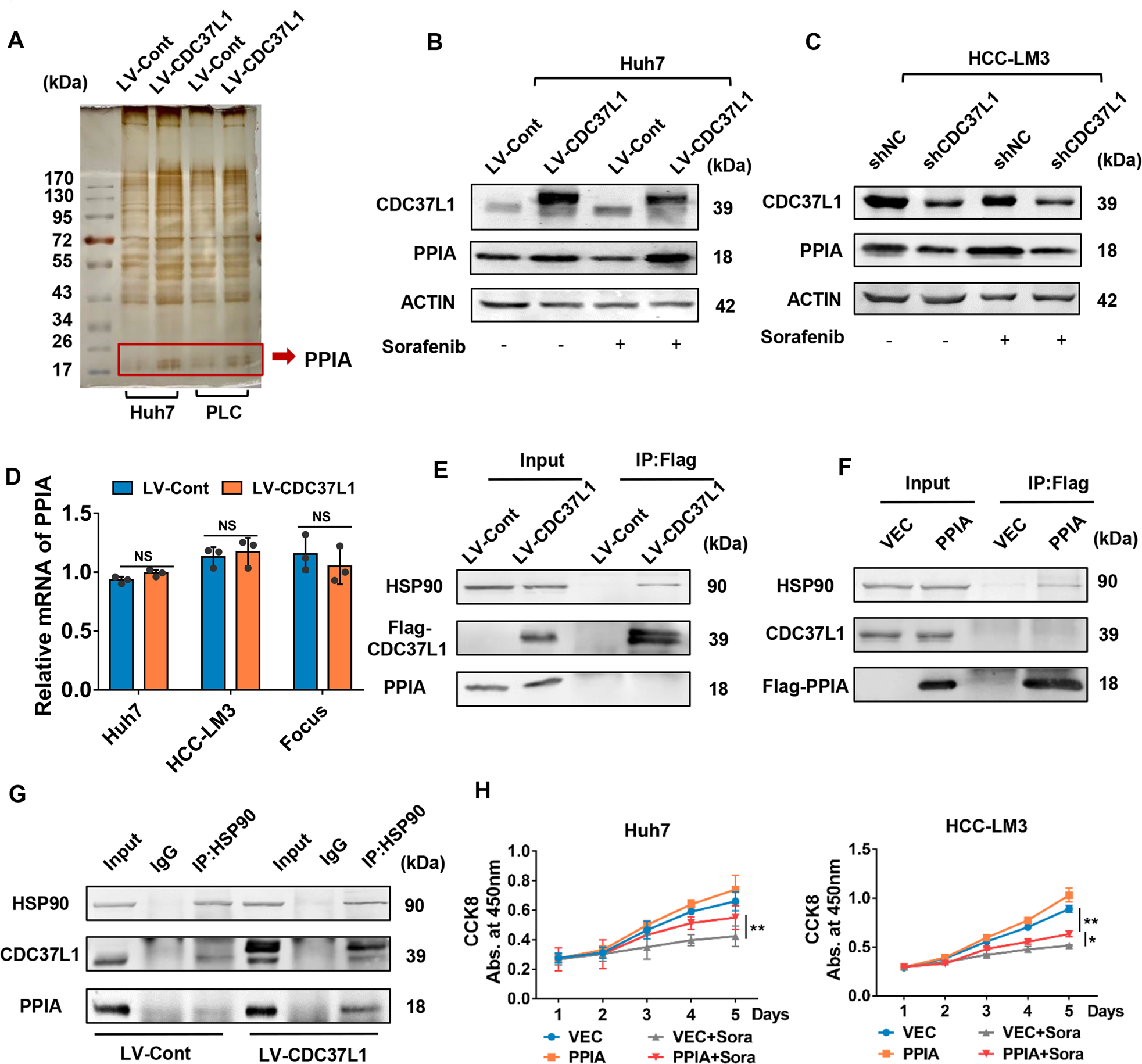
Fig. 5: CDC37L1 enhanced HSP90/CDC37L1/PPIA complex formation.

A The whole-cell lysates from Huh7 and PLC/PRF/5 cells with CDC37L1 stable overexpression and control cells were subjected to SDS-PAGE and visualized by sliver staining. The protein band was cut out to be identified by mass spectrometry. B PPIA protein expression was assessed by western blot in Huh7 cells with CDC37L1 overexpression. C Western blot results indicated PPIA expression in HCC-LM3 cells with CDC37L1 knockdown. D The mRNA level of PPIA was evaluated by qRT-PCR in CDC37L1 overexpressed cells (paired t test, two-tailed). E Co-IP assay was performed in Huh7 cells, in which exogenous FLAG-tagged CDC37L1 was introduced. HSP90, but not PPIA was co-immunoprecipitated with the anti-FLAG antibody. F Huh7 cells were transfected with FLAG-tagged PPIA plasmid. Cell lysates were immunoprecipitated with anti-FLAG antibody, and then the precipitates were assessed by western blotting with anti-FLAG, anti-HSP90 and anti-CDC37L1 antibodies. G Endogenous HSP90 was pulled down with anti-HSP90 antibody in CDC37L1 overexpressing Huh7 cells and control cells via Co-IP analysis, then CDC37L1 and PPIA were examined by western blotting. Normal IgG worked as control antibody. H CCK8 assay was used to analyze cell viabilities in Huh7 and HCC-LM3 cells with or without PPIA overexpression in the absence or presence of sorafenib (means ± SD, one-way ANOVA). Huh7 and HCC-LM3 cells were treated with 3 μM and 7.5 μM sorafenib. *p < 0.05, **p < 0.01.