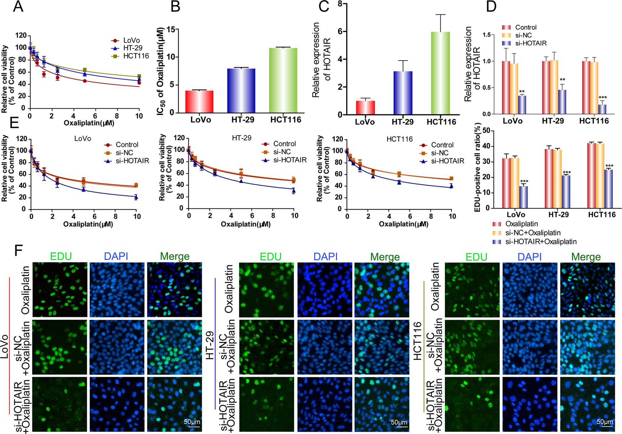
Fig. 2: Deletion of HOTAIR sensitized CRC cells to oxaliplatin.

A, B The relative cell viability of CRC cells was detected by CCK-8 assay and the value of IC50 was shown. C HOTAIR expression level was detected in CRC cells by qRT-PCR. D qRT-PCR was used to detect the expression of HOTAIR after si-HOTAIR treatment. E CCK-8 was used to detect cell viability after si-HOTAIR treatment and exposure to oxaliplatin. F EdU was used to detect cell proliferation after si-HOTAIR treatment and exposure to oxaliplatin. *p < 0.05, **p < 0.01.