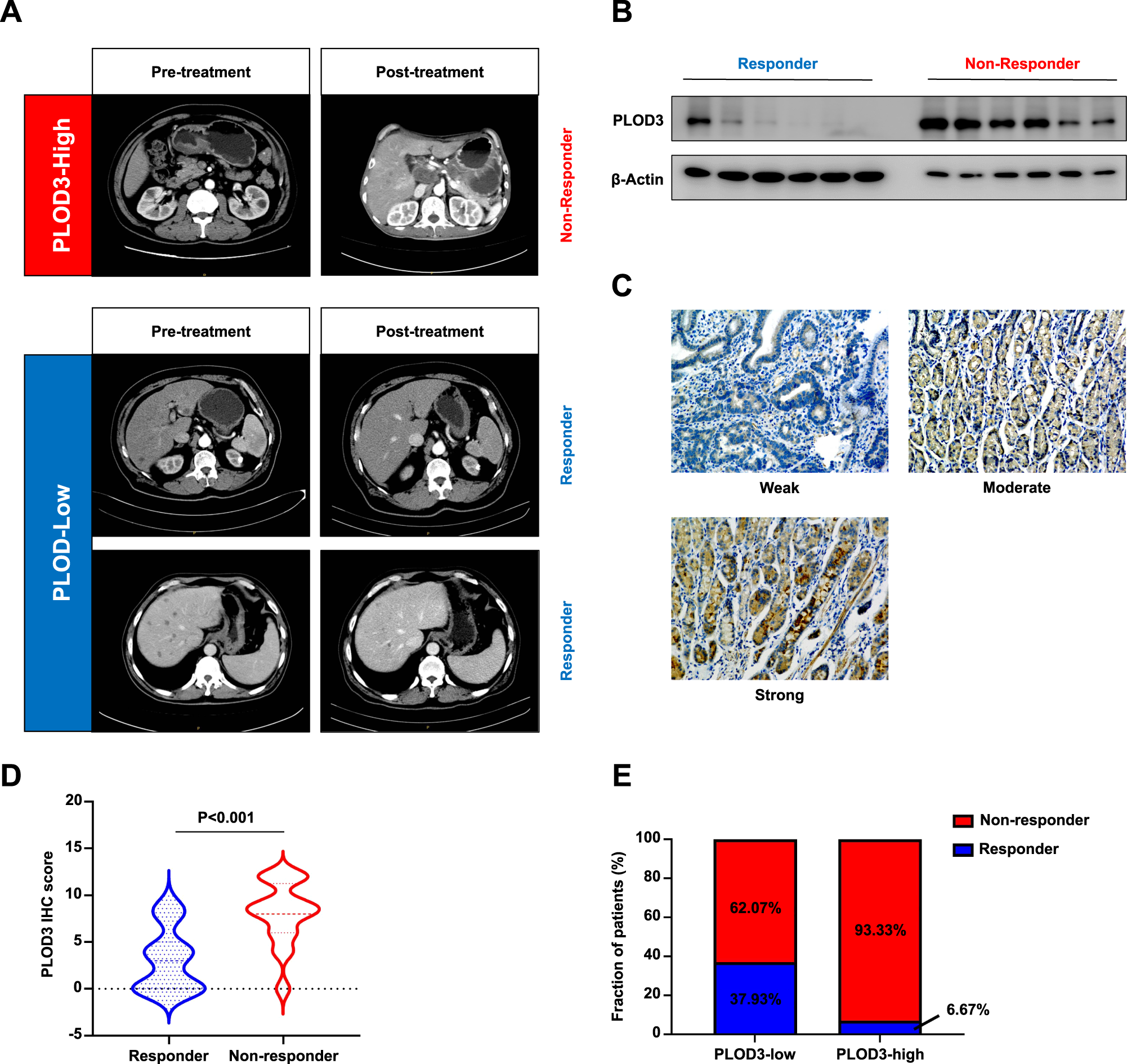
Fig. 3: The expression of PLOD3 is associated with Trastuzumab effectiveness in HER-2 positive GC patients.
From: PLOD3 contributes to HER-2 therapy resistance in gastric cancer through FoxO3/Survivin pathway

A Representative images of Patients with distinct PLOD3 expression as well as the response to Trastuzumab were shown. B The protein levels of PLOD3 in responder and nonresponder GC patients receiving Trastuzumab were assessed by western blot. C Representative images of IHC staining for PLOD3 in clinical GC samples. D IHC score of PLOD3 in GC patients receiving Trastuzumab. E Response rate of gastric cancer patients with different PLOD3 expression status to trastuzumab therapy.