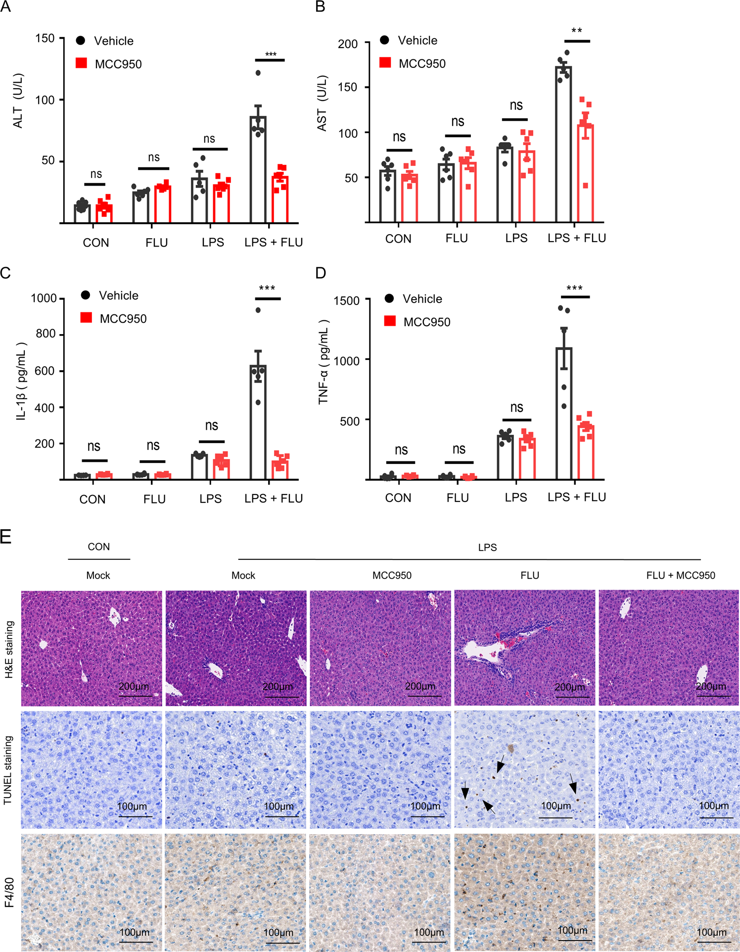
Fig. 6: MCC950 pretreatment rescues LPS/fluoxetine-induced hepatotoxicity.
From: The role of NLRP3 inflammasome in psychotropic drug-induced hepatotoxicity

A–D WT C57BL/6 mice were pretreatment with MCC950 (50 mg/kg, n = 5 LPS and LPS/FLU groups, n = 6 other groups) and then treated with LPS (2 mg/kg) and finally fluoxetine (20 mg/kg) was administrated. The levels of mouse serum ALT (A), AST (B), IL-1β (C), and TNF-α (D) were assessed by corresponding kits. E H&E staining (scale bar: 200 μm), TUNEL staining (scale bar: 100 μm) and F4/80 staining (scale bar: 100 μm) were used to analyze the liver inflammatory infiltration and TUNEL positive. Data are shown as the mean ± SEM. ***P < 0.001 vs the LPS/FLU group, ns, not significant, Statistics differences were analyzed using Student’s t test.