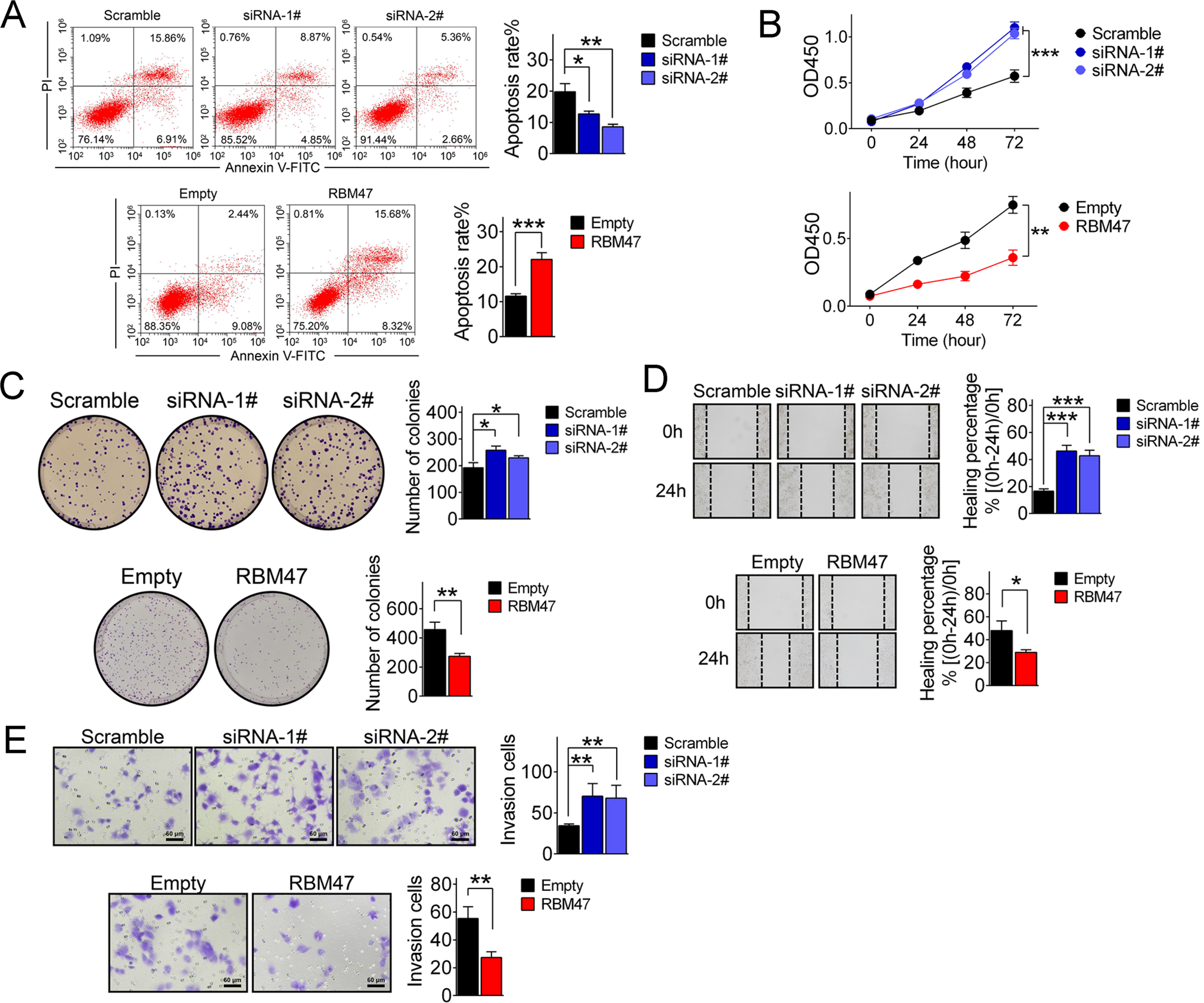
Fig. 1: RBM47 inhibits oncogenic behaviors in vitro.
From: RBM47 inhibits hepatocellular carcinoma progression by targeting UPF1 as a DNA/RNA regulator

A Flow cytometric analysis determined that RBM47 could significantly promote apoptosis in Huh7 (upper panel) and HCCLM3 (lower panel) cells. Error bars are SD (n = 3). B Proliferation of Huh7 (upper panel) and HCCLM3 (lower panel) cells was tested by CCK-8 assay after RBM47 knockdown and overexpression, respectively. Error bars are SD (n = 3). C Colony formation was enhanced when RBM47 expression was decreased (upper panel) and suppressed when RBM47 expression was enhanced (lower panel) in Huh7 and HCCLM3 cells. Error bars are SD (n = 3). D Representative images of wound healing assays performed after RBM47 silencing in Huh7 cells (upper panel) and enforced overexpression in HCCLM3 cells (lower panel). Error bars are SD (n = 3). E Transwell assays performed using Huh7 cells after RBM47 knockdown and HCCLM3 cells after RBM47 overexpression (bar = 60 μm). Error bars are SD (n = 3). *P < 0.05, **P < 0.01, ***P < 0.001.