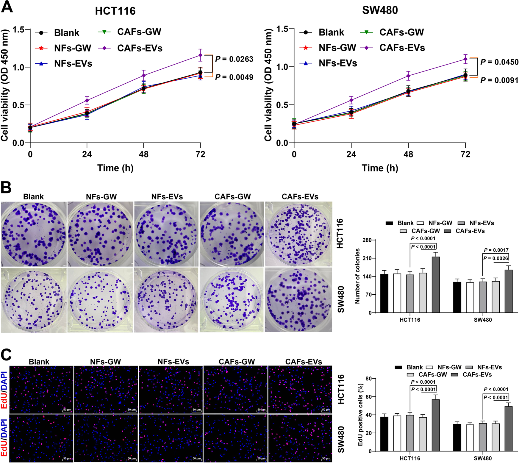
Fig. 1: CAFs-EVs promoted the proliferation of CRC cells.

CRC cells were treated with NFs-EVs and CAFs-EVs, with NFs-GW and CAFs-GW treatment as negative control. A–C The cell proliferation ability was measured using CCK-8 assay (A), colony formation assay (B), and EdU staining (C). The cell experiment was repeated 3 times independently. Data are presented as mean ± standard deviation. Data in panel A were analyzed using two-way ANOVA, and data in B, C were analyzed using one-way ANOVA, followed by Tukey’s multiple comparisons test.