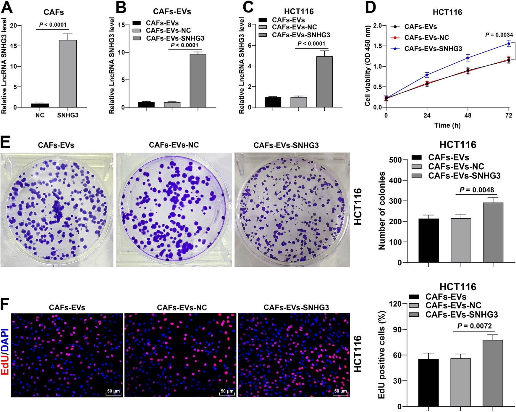
Fig. 3: CAFs-EVs carrying SNHG3 enhanced the proliferation of CRC cells.

CAFs were infected with lentivirus overexpression vector of SNHG3. A SNHG3 expression in CAFs was determined using RT-qPCR. EVs were isolated from CAFs overexpressing SNHG3 (CAFs-EVs-SNHG3) to treat HCT116 cells. B SNHG3 expression in CAFs-EVs was determined using RT-qPCR. C SNHG3 expression in HCT116 cells was determined using RT-qPCR. D–F The cell proliferation ability was measured using CCK-8 assay (D), colony formation assay (E), and EdU staining (F). The cell experiment was repeated three times independently. Data are presented as mean ± standard deviation. Data in A were analyzed using t-test. Data in B, C/E, F were analyzed using one-way ANOVA, and data in panel D were analyzed using two-way ANOVA, followed by Tukey’s multiple comparisons test.