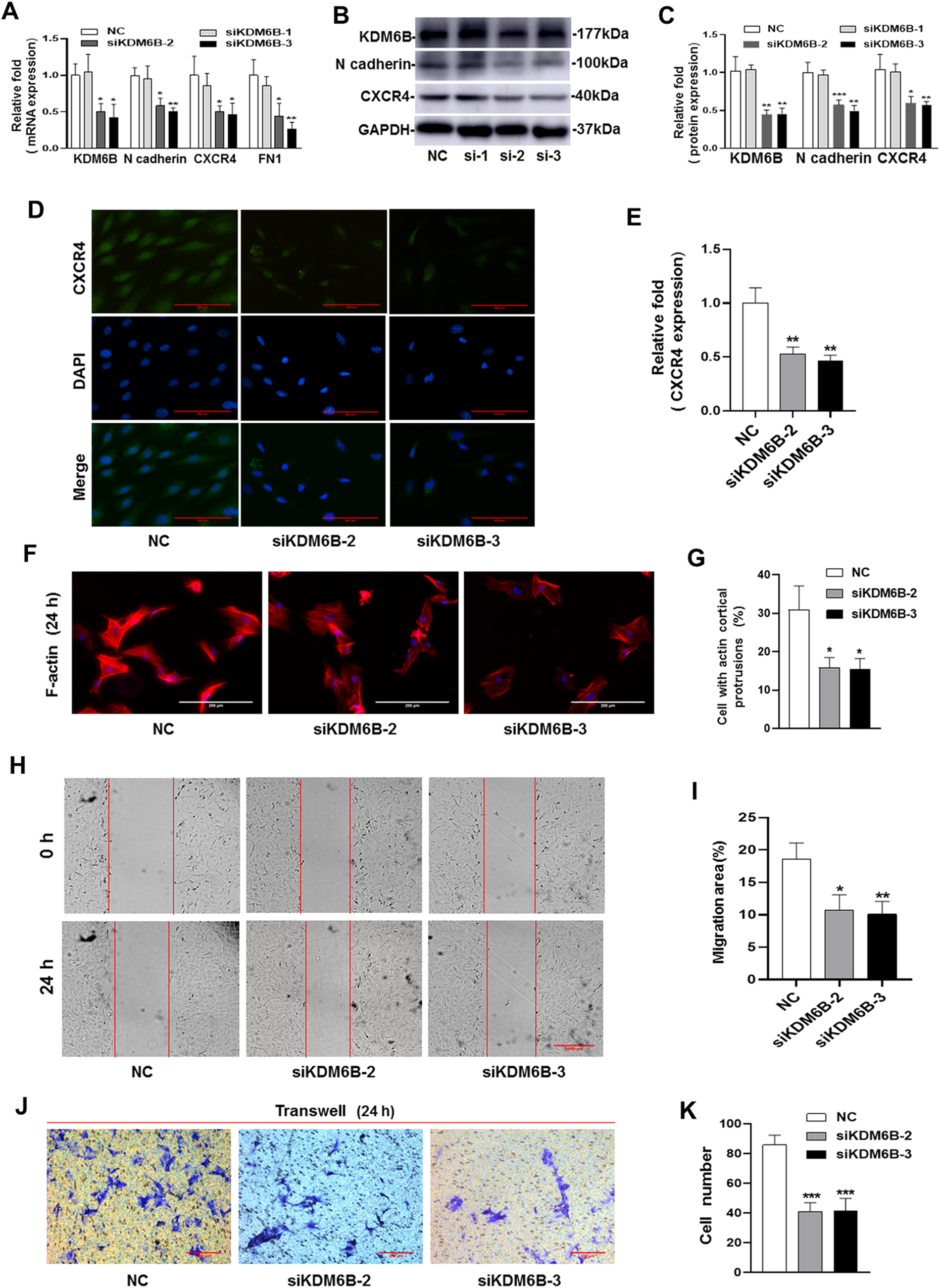
Fig. 1: The siRNA-KDM6B inhibited the migration of BMSCs in vitro.

A The knockdown efficiency of KDM6B was verified by qRT-PCR. B, C The siRNA-KDM6B inhibited the protein expression of migration-related genes (N cadherin and CXCR4). D, E The IF showed the expression of CXCR4 was inhibited by siRNA-KDM6B. F, G The siRNA-KDM6B inhibited the actin cortical protrusions formation of BMSCs. H, I The scratch test showed that siRNA-KDM6B decreased the migration area of BMSCs. J, K Transwell test verified that siRNA-KDM6B inhibited the migrated MSCs number. (si-1: siKDM6B-1, si-2: siKDM6B-2, si-3: siKDM6B-3. *P < 0.05, **P < 0.01, ***P < 0.001 in comparison with the control group; ##P < 0.01, ###P < 0.001 in comparison with TGF-β1 group. All experiments were repeated three times independently. All error bars ± standard deviation.).