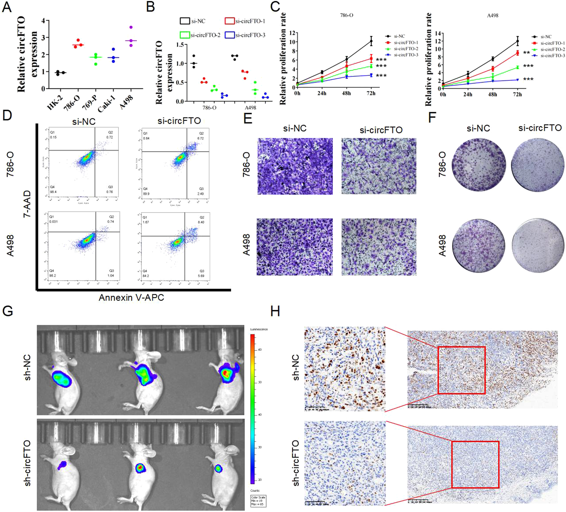
Fig. 2: circFTO silencing suppresses ccRCC cells proliferation and invasiveness in vitro and in vivo.

A Relative expression of circFTO in four renal carcinoma cell lines (786-O, 769-P, Caki-1 and A498) and the immortalized normal kidney cell line HK-2 identified with qRT-PCR. B Relative expression of circFTO in 786-O and A498 cells after transfected with si-circFTO with qRT-PCR. C CCK-8 assay, (D). apoptosis assay, (E) transwell assay and (F) colony formation assay of 786-O and A498 cells after transfected with si-circFTO and negative control. G Subcutaneous xenografts of sh-NC and sh-circFTO luciferase (luc)-labeled 786-O cells identified with live imaging. H Ki-67 staining of the eviscerated tumors.